
In vivo CRISPR/Cas9-mediated gene integration corrects mucopolysaccharidosis type II in mice


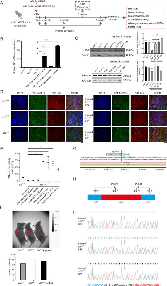
Gene therapy is considered a promising method for treating monogenic diseases. Mucopolysaccharidosis type II (MPSII) is an X-linked recessive single-gene disease mainly caused by IDS mutations. Based on the CRISPR/Cas9 gene-editing tool, a dual adeno-associated virus (AAV) system was constructed, which functions through homologous independent targeting integration (HITI). One carried saCas9 with the liver-specific TBG promoter, and the other contained a small guide RNA (sgRNA) specific target to the first codon of the mouse Alb gene and carried the CDS of the human IDS gene. Two virus vectors mixed in a specific ratio were injected into IdsX–/Y MPSII mice via the tail vein. The results showed that the expression of IDS in the liver tissue of treated MPSII mice was significantly higher than that of untreated MPSII mice. In addition, the IDS activity in gene-edited MPSII mice significantly increased, and the skeletal development of young mice also improved. The genome sequencing of the mouse liver confirmed that the human IDS donor sequence has been successfully inserted into the expected position of the mouse Alb gene. Our study provides an effective method for gene therapy of MPSII disease.
