
Kitlg dysfunction is associated with hearing and pigmentation abnormalities


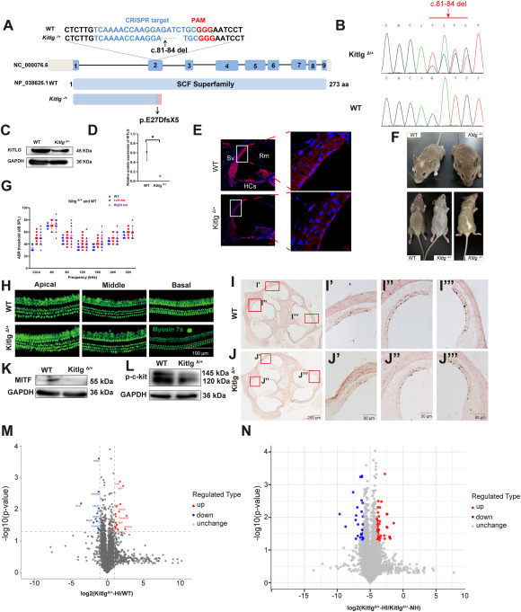
Kitlg, a pivotal protein involved in neural crest cell migration and pigmentation, harbors pathogenic variants that can lead to non-syndromic hearing loss, Waardenburg syndrome type 2, or familial progressive hyperpigmentation with or without hypopigmentation.1 Distinct KITLG mutations are associated with diverse clinical outcomes, as evidenced by the phenotypic spectrum presented in Figure S1. Not all patients with KITLG variants present with pigmentation abnormalities and hearing loss simultaneously. KITLG is known to bind to its receptor, c-Kit, activating the RAS/MAPK signaling pathway, which regulates the transcription of microphthalmia-associated transcription factor (MITF), a critical transcription factor for melanocyte generation, differentiation, and survival.2 To elucidate the mechanisms underlying hearing loss associated with Kitlg dysfunction, we generated a mouse model with a heterozygous Kitlg mutation (c.81_84 del, p.E27DfsX5) using CRISPR/Cas9 technology (Fig. 1A and B). This mutation induced a frameshift and introduced a premature stop codon. Western blotting and immunofluorescence analyses demonstrated the marked decrease in KITLG protein expression levels in heterozygous KitlgΔ/+ mice compared with wild-type (WT) controls (Fig. 1C–E). Most KitlgΔ/+ mice developed abnormal hair color, such as white hair on the belly and/or forehead (Fig. 1F; Fig. S2A). Some KitlgΔ/+ mice showed unilateral or asymmetric hearing loss (Fig. 1G; Fig. S2B). The mouse model aligns with clinical phenotypes of patients with KITLG mutation, including asymmetric or unilateral deafness and dyspigmentation.1
