全部
logo

The molecular and immune landscape of the forkhead-box gene family in different subtypes of breast cancer

Rapid Communications

The molecular and immune landscape of the forkhead-box gene family in different subtypes of breast cancer

Bi Xiaoman
Chen Liyang
Wu Deng
Xu Dahua
Zheng Dehua
Xu Zhizhou
Wan Zhenling
Zheng Shaoping
Li Kongning
Zheng Shaojiang
Genes & Diseases第13卷, 第3期纸质出版 2026-05-01在线发表 2025-10-29
300

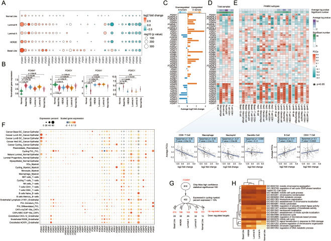
Breast cancer is the most common cancer in women, and is inherently heterogeneous at both the morphological and molecular levels.1 The evolutionarily conserved forkhead box (FOX) transcription factor family plays an essential role in various biological processes. Although the involvement of several FOX genes in breast cancer has been reported,2 limited work has been performed on the FOX gene family profiling in different subtypes of breast cancer, especially regarding the cell type-specific variation of the FOX gene family members.

pic