
Elevated TOR1B expression predicts poor survival outcomes in patients with breast cancer


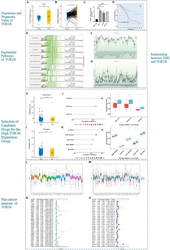
Breast cancer (BRCA) is one of the most prevalent cancers globally, with high occurrence and death rates.1 Although the TOR1B is known to be essential for regulating cell balance and reacting to endoplasmic reticulum stress, its impact on breast cancer is not yet fully understood.2,3 This study is the first to provide a thorough analysis of TOR1B in BRCA. TOR1B expression was significantly elevated in tumor tissue across the GSE15852, GSE109169 and TCGA-BRCA cohorts. Patients were then divided into high and low groups according to the expression level of TOR1B. The low expression group of TOR1B was characterized by a favorable survival outcome and may benefit from immunotherapy, while the high expression group of TOR1B was associated with elevated infiltration levels of immune cells and immune checkpoints. Moreover, three drugs (ZSTK474, navitoclax, and ABT-737) from CTRP and five drugs (meclizine, NVP-BVU972, propranolol, BMS-986020, and SR-27897) from the PRISM database were screened for the high TOR1B expression group. Single-cell analysis results demonstrated that TOR1B was highly expressed in monocyte. Finally, the overexpression of TOR1B promoted the proliferation, migration, and invasion of BRCA cells. These results indicate that TOR1B is a promising prognostic marker for predicting the survival of BRCA patients.
