全部
logo

Compound heterozygous mutations in BBS7 cause kidney abnormalities in Bardet-Biedl syndrome

Rapid Communications

Compound heterozygous mutations in BBS7 cause kidney abnormalities in Bardet-Biedl syndrome

Min Jie
Xiao Rong
Fu Qian
Huang Yue
Wang Hui
Genes & Diseases第13卷, 第3期纸质出版 2026-05-01在线发表 2025-08-07
300

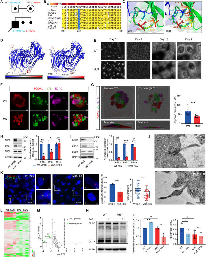
Bardet-Biedl syndrome (BBS) is a rare autosomal recessive ciliopathy characterized predominantly by renal abnormalities, which constitute the leading cause of early mortality in patients with BBS. Genotype–phenotype analyses indicate that mutations in genes encoding components of the BBSome core complex (BBS2-BBS7-BBS9) correlate with higher penetrance of renal manifestations1; however, the underlying pathogenic mechanisms remain unclear. Within the core complex, the BBS7 protein occupies a unique and pivotal role, directly interacting with chaperone complexes and initiating BBSome assembly.2 Studies utilizing mouse models carrying BBS7 mutations have failed to fully recapitulate the human BBS phenotype, suggesting either species-specific differences or distinct pathogenic thresholds in ciliopathies.3 Thus, establishing genetically consistent, humanized disease models is essential. Human induced pluripotent stem cells (hiPSCs) derived from patients carry disease-specific genetic and epigenetic information, rendering them ideal tools for modeling various disorders, including BBS. In this study, we identify a novel BBS7 mutation, c.754G > A(p.D252N), and established a kidney lineage model from patient-specific hiPSCs harboring compound heterozygous mutations in the BBS7 gene, aimed at investigating the effects of BBS7 mutations on renal development and elucidating the underlying pathogenic mechanisms.

pic