全部
logo

CBS promotes tumor immune evasion by reducing MHC-I stability

Rapid Communications

CBS promotes tumor immune evasion by reducing MHC-I stability

Yang Yanrong
Guo Yadong
Mao Shiyu
Dong Chengyuan
Yu Zhu
Yao Xudong
Shen Bing
Genes & Diseases第13卷, 第3期纸质出版 2026-05-01在线发表 2025-07-25
400

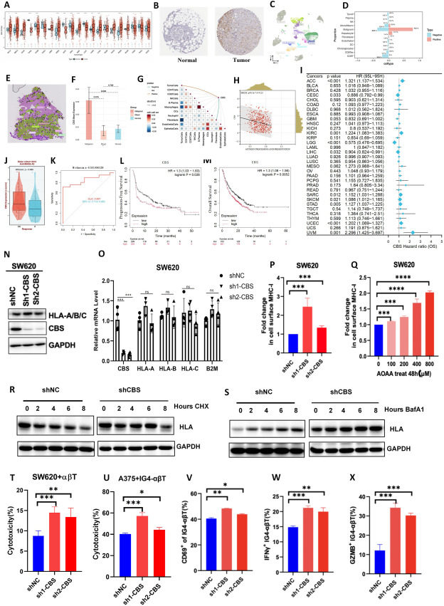
Cystathionine-β-synthase (CBS) is a key metabolic enzyme traditionally associated with homocysteine metabolism. Recent studies have uncovered its broader role in tumor biology,1 yet its impact on the tumor immune microenvironment remains largely unexplored. Tumor immunotherapy has rapidly advanced, with strategies such as immune checkpoint inhibitors, chimeric antigen receptor-T cell therapy, and tumor vaccines revolutionizing cancer treatment. Extensive analyses have summarized these approaches and their underlying mechanisms.2 However, metabolic regulators like CBS may also contribute to tumor immune escape, offering novel therapeutic targets. Here, we report for the first time that CBS promotes tumor immune evasion by destabilizing major histocompatibility complex class I (MHC-I) molecules, revealing a previously unrecognized link between tumor metabolism and immune surveillance.

pic