全部
logo

MFAP2 promotes metastasis and drug resistance by regulating epithelial-to-mesenchymal transition through EGFR signaling pathway in colorectal cancer cells

Review Articles

MFAP2 promotes metastasis and drug resistance by regulating epithelial-to-mesenchymal transition through EGFR signaling pathway in colorectal cancer cells

He Zhicheng
Chen Yuanzhi
Yang Shuting
Chen Zheng
He Yingying
Liu Shubai
Genes & Diseases第13卷, 第3期纸质出版 2026-05-01在线发表 2025-08-12
300

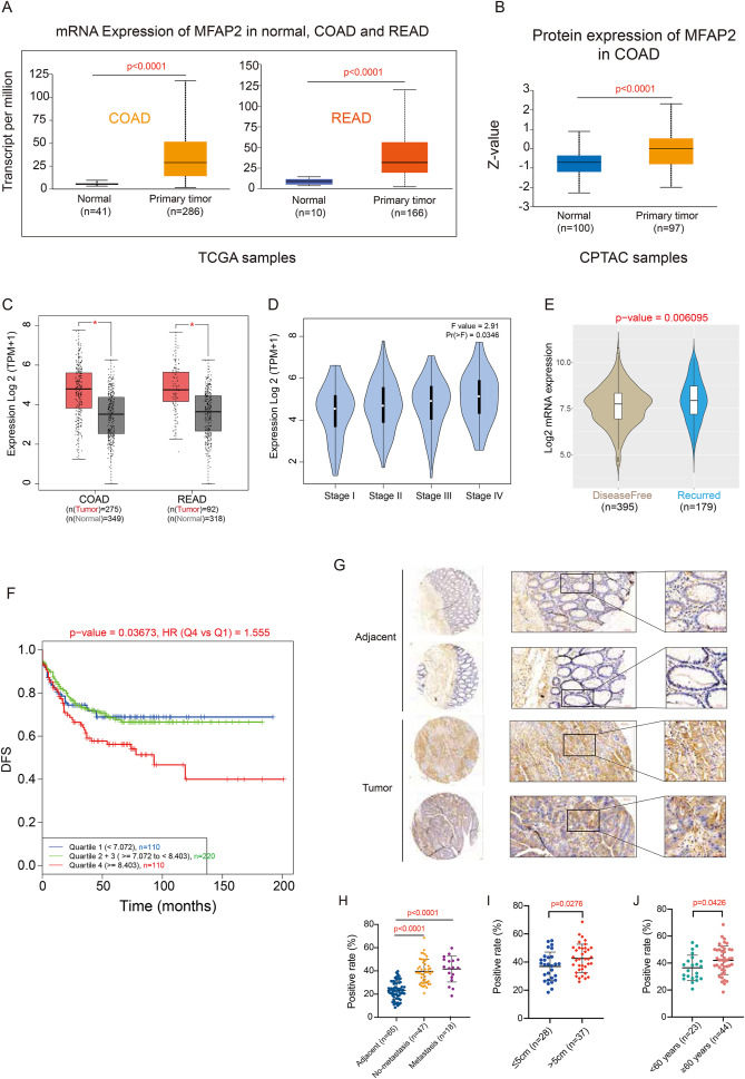
Colorectal cancer (CRC) is a prevalent condition, with metastasis spread as the primary cause of mortality. However, MFAP2 function in CRC progression and its regulatory mechanisms in metastasis remain poorly understood. To investigate the status of MFAP2, an extensive analysis was conducted using multiple clinical databases and transcriptomic data from CRC metastasis patients’ tissues and several CRC cell lines. The efficacy of standard first-line chemotherapy drugs (5-fluorouracil, irinotecan, and oxaliplatin) were evaluated for any potential drug resistance. Virtual screening and molecular docking were used to identify potential inhibitory compounds that could be effective against CRC. Moreover, MFAP2 expression was found to be significantly higher in CMS4 CRC patients compared to those with other subtypes. This elevation in MFAP2 correlated with both tumor stromal score and tumor purity. Reducing MFAP2 expression led to a significantly decline in the functional capabilities of CRC cells and heightened their sensitivity to standard chemotherapy treatments. Results have identified MFAP2 as a key regulator in the metastasis of CRC, influencing processes like epithelial-to-mesenchymal transition through the EGFR-AKT-STAT3 signaling pathway. Therefore, MFAP2 emerges as a promising therapeutic target for anti-tumor efforts. Notable, three compounds were discovered that effectively bind and down-regulate MFAP2, which significantly impairs tumor cells migration. These findings revealed new functions of MFAP2, suggesting it plays a vital role in driving epithelial-to-mesenchymal transition, metastasis, and chemotherapy resistance in CRC. This provides a fresh perspective for developing treatment strategies. Overall, targeting MFAP2 may offer a more effective therapeutic option for CRC patients with CMS4.

pic
Colorectal cancerEpithelial-to-mesenchymal transitionMetastasisMFAP2Therapeutic targetVirtual screening