
Integrative high-throughput studies to develop novel targets and drugs for the treatment of advanced prostate cancer


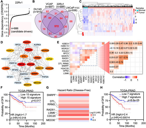
Androgen deprivation therapies targeting the androgen receptor (AR) signaling pathway are the primary treatment strategy for prostate cancer. However, these therapies often lead to castration resistance. Developing novel agents targeting AR-independent oncogenes is critical to address this challenge, particularly for advanced castration-resistant prostate cancer. This study identified three potential tumor drivers of advanced prostate cancer, including CDC20, DTL, and RRM2, through integrative bioinformatic screening that considered gene dependency using CRISPRi/RNAi database, clinical relevance, and experimental validation with CRISPR-Cas13-mediated gene ablation. Further mechanistic studies revealed that CDC20, DTL, and RRM2 were transcriptionally regulated by the RB1/E2F1 axis, mediating cell cycle progression in prostate cancer. Additionally, we identified novel agents targeting these candidates through virtual screening and drug-sensitive tests, utilizing our established small-molecule library. These agents exhibited superior anti-tumor efficacy compared with AR antagonists in vitro. Our study identified novel prostate cancer therapeutic targets independent of the AR signaling pathway and established a research paradigm for developing anti-tumor agents through integrative cancer bioinformatics and network pharmacology analysis.
