全部
logo

Deficiency of TMEM16F in hair cells prevents diabetes-related and noise-induced hearing loss

Rapid Communications

Deficiency of TMEM16F in hair cells prevents diabetes-related and noise-induced hearing loss

Chen Liyuan
Wang Na
Li Jiajia
Li Yan
Yi Qi
Ling Yupeng
Zhao Qiuling
Fang Yibing
Chen Guilan
Zeng Bo
Genes & Diseases第13卷, 第2期纸质出版 2026-03-01在线发表 2025-06-06
15500

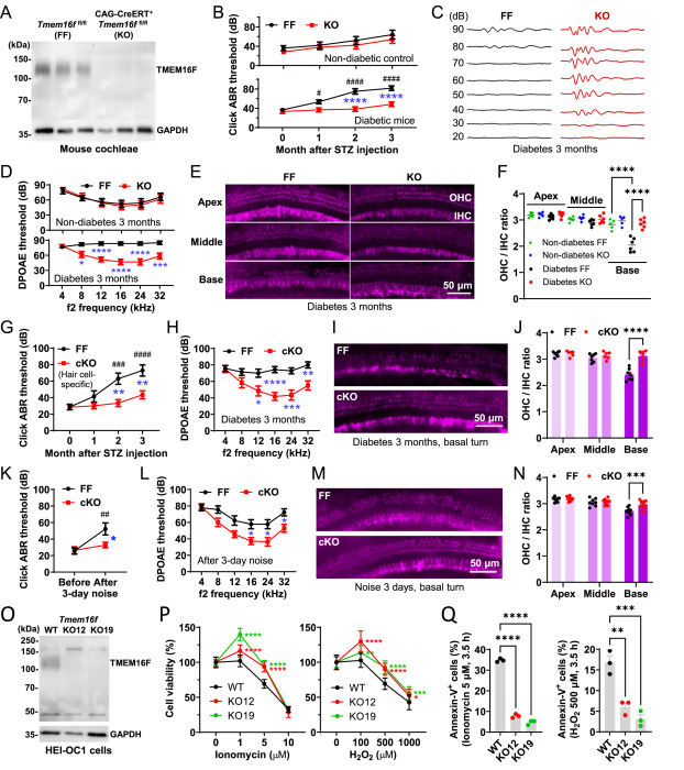
Hearing loss is a common health condition associated with genetic variations, diseases, loud noise exposure, and aging. Diabetes mellitus, one of the most prevalent chronic diseases, is known to increase the incidence of hearing loss in humans. However, no effective therapeutics have been developed to treat diabetes-related hearing loss (DRHL). The most evident histopathologic characteristic in the cochleae of diabetic patients is degeneration of the stria vascularis and cochlear outer hair cells (OHCs).1 For noise-induced hearing loss (NIHL), damage to hair cells is also a principal cause.2 Therefore, promoting hair cell survival would be critical for preventing DRHL and NIHL.

pic