
DUSP6 inhibitor (E/Z)-BCI hydrochloride stimulates glucose clearance and adipose lipolysis in diet-induced obese mice


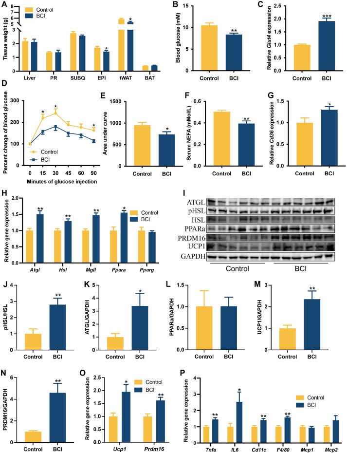
Obesity-related metabolism diseases, such as obesity, insulin resistance, hyperglycemia and hyperlipemia, have emerged as important chronic disease.1,2 BCI hydrochloride (BCI), a small-molecule inhibitor that reportedly can effective to decrease the dual-specificity phosphatases (DUSP) 1 and 6 phosphatase activity,3 is linked to several biological processes, such as preventing tumor development and macrophage inflammation.4,5 This study was performed to investigate the role and mechanism of BCI treatment on glucose and lipid metabolism in mice. Results showed that BCI markedly reduced epididymal adipose tissue weight in diet-induced obese (DIO) mice. In addition, BCI-treated obese mice showed better glucose clearance and less hyperglycemia than control mice. Furthermore, the gene expression of lipolytic genes in the epididymal adipose tissue were higher in BCI treatment mice than those in control mice.
