
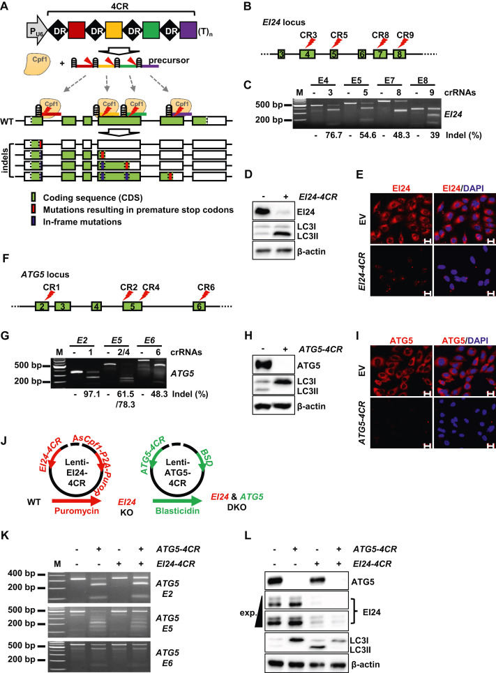
Simple gene knockout by single gene-directed multiplex CRISPR-Cpf1


The CRISPR-Cas system is a powerful genetic engineering tool and can be conveniently used for the generation of diverse gene-knockout models. One CRISPR-Cas system, CRISPR-Cpf1 (also known as Cas12a), recognizes the AT-rich protospacer-adjacent motif (PAM) present at the 5′ end of the target sequence and requires CRISPR RNA (crRNA), but not transactivating crRNA (tracrRNA) for its activity.1 Unlike Cas9, Cpf1 can produce multiple mature crRNAs by processing a concatemeric crRNA precursor and thus is useful for the multiplex gene targeting.2
