
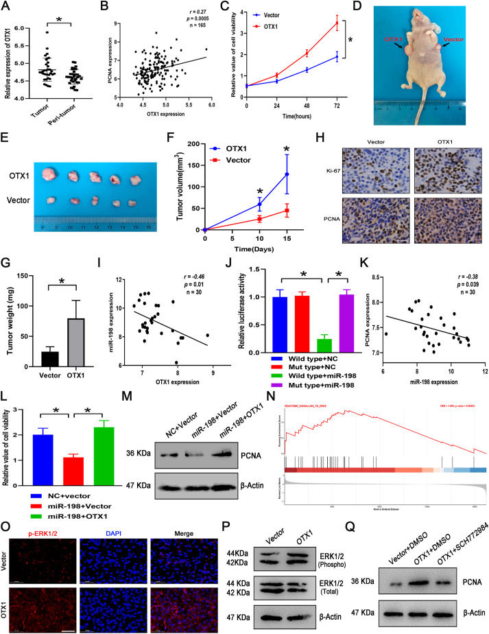
OTX1 promotes TNBC cell proliferation and tumor growth through the ERK pathway


Triple-negative breast cancer (TNBC) has a poor prognosis because of its aggressive behavior, absence of specific therapies, and high recurrence.1 The exact molecular mechanisms that drive the progression of TNBC are not yet fully understood, thus highlighting the urgent need for discovering novel potential treatment targets. With the advancement of high-throughput technologies, the identification of dysregulated genes and pathways in TNBC has become feasible. Therefore, it is integral to identify novel therapeutic targets and improve patient outcomes.
