
iPSC-based merlin-deficient Schwann cell-like spheroids as an in vitro system for studying NF2 pathogenesis


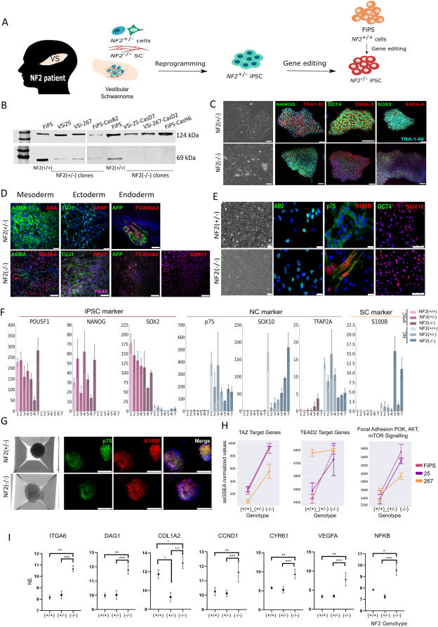
Neurofibromin 2 (NF2)-related schwannomatosis (NF2-SWN) is an autosomal-dominant tumor predisposition syndrome. NF2-SWN patients develop multiple benign tumors of the nervous system, such as schwannomas, particularly bilateral vestibular schwannomas, without current effective treatments.1 These tumors are caused by the bi-allelic inactivation of the NF2 gene, which encodes for merlin protein, in a cell of the Schwann cell (SC) lineage.2 Changes in merlin result in the dysregulation of a wide variety of signaling cascades from the cell surface to the nucleus, such as the Hippo signaling pathway, by repressing YAP/TAZ nuclear translocation, and the FAK and PI3K/AKT/mTOR, Ras/Raf/MAPK, TP53, and Rac1-Pak1 pathways.3
