全部
logo

Haplotype-resolved assemblies of the MHC region in five widely used tumor cell lines

Full Length Articles

Haplotype-resolved assemblies of the MHC region in five widely used tumor cell lines

Yuan Haozhe
Jiang Mengping
Xu Xingyu
Zhu Jialiang
Dong Shulong
Meng Weida
Zhang Dandan
Ma Jiakang
Lin Yicheng
Chen Ziqiang
Sun Shaoyang
Qiu Wenqing
Liu Yun
Genes & Diseases第12卷, 第5期纸质出版 2025-09-01在线发表 2025-03-18
5300

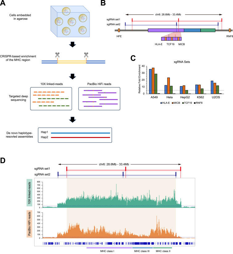
The major histocompatibility complex (MHC) region plays a crucial role in immune function and is implicated in various diseases and cancer immunoediting. However, its high polymorphism poses challenges for accurate genetic profiling using conventional reference genomes. Here, we present high-quality, haplotype-resolved assemblies of the MHC region in five widely used tumor cell lines: A549, HeLa, HepG2, K562, and U2OS. Numerous oncological studies extensively employ these cell lines, ranging from basic molecular research to drug discovery and personalized medicine approaches. By integrating CRISPR-based targeted enrichment with 10 × Genomics linked-read and PacBio HiFi long-read sequencing, we constructed MHC haplotypes for each cell line, providing a valuable resource for the research community. Using these assembled haplotypes as references, we characterize the aneuploidy of the MHC region in these cell lines, offering insights into the genetic landscape of this critical immunological locus. Our work addresses the urgent need for accurate MHC profiling in these widely used cell line models, enabling more precise interpretation of existing and future genomic and epigenomic data. This resource is expected to significantly enhance our understanding of tumor biology, immune responses, and the development of targeted therapies.

pic
Cell linesCRISPR-Cas9Haplotype-resolved assemblyMHCTargeted sequencing