
Single-cell transcriptomics unveils iron dysregulation in macrophages: Implicated genes in periodontitis pathogenesis identified via Mendelian randomization


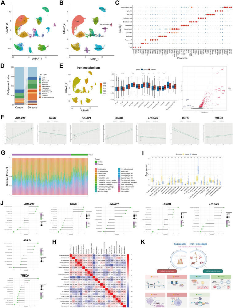
Periodontitis, a chronic inflammatory condition, is one of the leading causes of tooth loss globally, contributing significantly to the burden of oral diseases. Its pathogenesis involves a multifaceted interaction between microbial dysbiosis and host immune responses, where macrophages are pivotal in regulating inflammation and tissue remodeling. These immune cells exhibit dual functionality, contributing to both protective immunity and pathological responses, thus underscoring their importance in the progression of periodontitis. Recent research demonstrates that iron metabolism, a critical regulator of immune cell function, strongly influences macrophage activity and may worsen the inflammatory microenvironment of periodontitis. Nevertheless, the molecular mechanisms that link iron homeostasis with macrophage-mediated periodontal destruction are not fully understood.1
