
Argonaute (AGO) proteins play an essential role in mediating BMP9-induced osteogenic signaling in mesenchymal stem cells (MSCs)


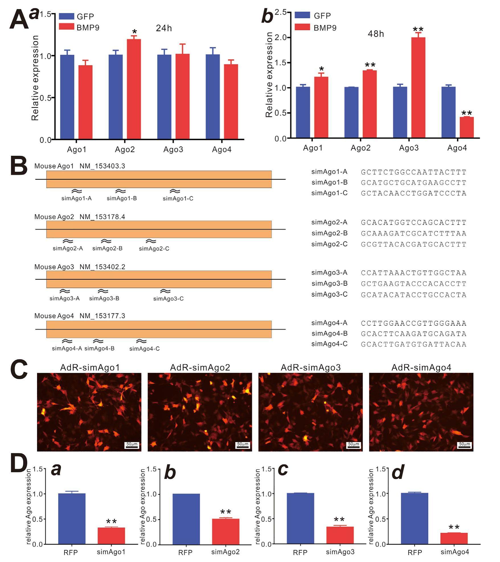
As multipotent progenitor cells, mesenchymal stem cells (MSCs) can renew themselves and give rise to multiple lineages including osteoblastic, chondrogenic and adipogenic lineages. It's previously shown that BMP9 is the most potent BMP and induces osteogenic and adipogenic differentiation of MSCs. However, the molecular mechanism through which BMP9 regulates MSC differentiation remains poorly understood. Emerging evidence indicates that noncoding RNAs, especially microRNAs, may play important roles in regulating MSC differentiation and bone formation. As highly conserved RNA binding proteins, Argonaute (AGO) proteins are essential components of the multi-protein RNA-induced silencing complexes (RISCs), which are critical for small RNA biogenesis. Here, we investigate possible roles of AGO proteins in BMP9-induced lineage-specific differentiation of MSCs. We first found that BMP9 up-regulated the expression of Ago1, Ago2 and Ago3 in MSCs. By engineering multiplex siRNA vectors that express multiple siRNAs targeting individual Ago genes or all four Ago genes, we found that silencing individual Ago expression led to a decrease in BMP9-induced early osteogenic marker alkaline phosphatase (ALP) activity in MSCs. Furthermore, we demonstrated that simultaneously silencing all four Ago genes significantly diminished BMP9-induced osteogenic and adipogenic differentiation of MSCs and matrix mineralization, and ectopic bone formation. Collectively, our findings strongly indicate that AGO proteins and associated small RNA biogenesis pathway play an essential role in mediating BMP9-induced osteogenic differentiation of MSCs.
