
Transcriptional rewiring by enhancer methylation in CBFA2T3-GLIS2–driven pediatric acute megakaryoblastic leukemia


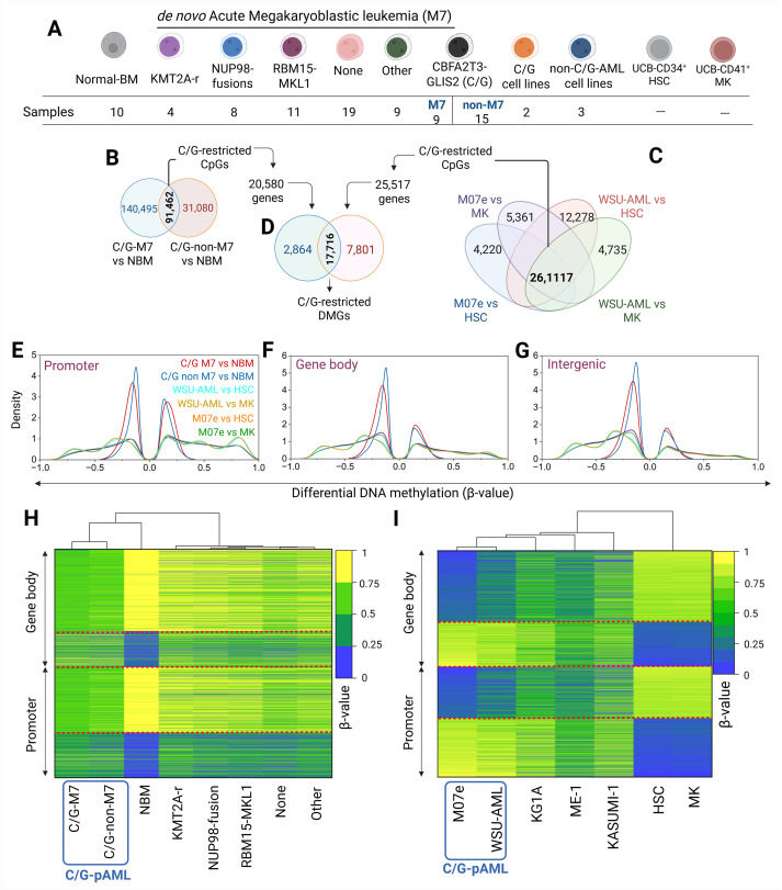
Resistance to chemotherapy and subsequent relapse remain the primary challenge in pediatric acute myeloid leukemia (pAML), particularly in CBFA2T3-GLIS2 (C/G) fusion-positive acute megakaryoblastic leukemia. Here we demonstrate that the C/G fusion drives extensive DNA methylation changes and oncogenic enhancer activation at cis-regulatory elements (CREs), reshaping gene expression. This multi-omics analysis reveals a distinct hypermethylation pattern at promoters of up-regulated genes in C/G+ pAML across patient samples (n = 24) and representative cell lines, notably enriched in adhesion-related, TGFβ, or Wnt signaling pathways. Hypermethylated regions adjacent to transcription start sites (TSS) maintain open chromatin with H3K27ac enrichment, supporting a mechanism of de novo chromatin looping and active transcription in a non-canonical manner. Additionally, C/G fusion binding near the DNA methyltransferase 3B (DNMT3B) promoter correlates with elevated DNMT3B expression, implicating its role in aberrant DNA methylation changes at CREs. This study elucidates the epigenetic mechanisms driving C/G+ pAML, showing how the fusion reshapes chromatin and DNA methylation landscapes by impacting the expression (and likely activity) of epigenetic modifiers like DNMT3B. Functionally, DNMT3B inhibition enhances apoptotic sensitivity to BCL2 blockade, indicating that targeting DNMT3B may overcome apoptotic resistance in C/G+ leukemic cells and offer a therapeutic strategy for this high-risk subtype.