全部
logo

Magnolol mitigates morphine-induced analgesic tolerance via EGFR-mediated inhibition of microglial activation and neuroinflammatory reduction

Rapid Communications

Magnolol mitigates morphine-induced analgesic tolerance via EGFR-mediated inhibition of microglial activation and neuroinflammatory reduction

Lin Weixin
Wang Yuxuan
Wang Qisheng
Huang Jiamin
Zhou Ziting
Jiang Yongwei
Qin Fenfen
Li Zhonghao
Wang Hui
Wang Zijing
Pan Haotian
Wang Qian
Tan Shanzhong
Lu Zhigang
Genes & Diseases第13卷, 第1期纸质出版 2026-01-01在线发表 2025-08-15
16700

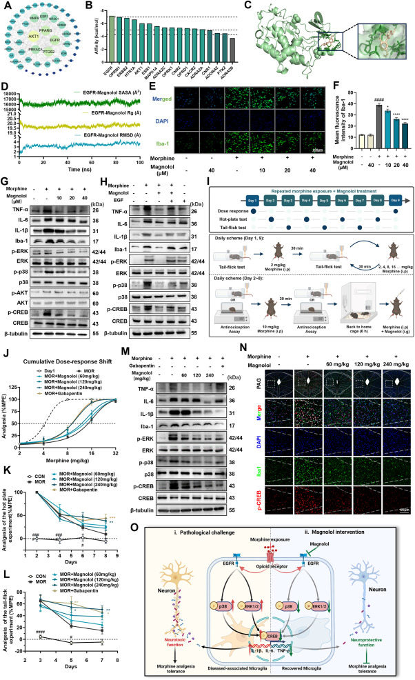
Opioid analgesics, including morphine, pose significant challenges in clinical pain management due to the development of tolerance—a phenomenon that necessitates escalating dosages to maintain analgesic efficacy while increasing risks of adverse effects and addiction.1 The mechanisms driving morphine tolerance involve neuroadaptive changes, particularly microglial activation within the pain modulatory circuitry spanning the periaqueductal gray (PAG)-rostral ventromedial medulla (RVM)-dorsal root ganglion (DRG).2,3 Notably, morphine-induced microglial activation has been shown to involve the epidermal growth factor receptor (EGFR) signaling pathway. Upon EGFR activation, microglia release pro-inflammatory cytokines that amplify nociceptive signaling, thereby critically contributing to tolerance progression.4 Emerging evidence suggests that bioactive components of Cortex Magnoliae Officinalis (Houpo), such as magnolol, effectively alleviate opioid withdrawal symptoms.5 Based on these findings, the present study aims to investigate the therapeutic potential of magnolol in mitigating chronic morphine tolerance and delineate its molecular mechanisms of action, with the ultimate goal of informing novel strategies for managing opioid tolerance.

pic