全部
logo

Genetic characteristics and prognosis of m6A RNA methylation regulator in acute myeloid leukemia

Rapid Communications

Genetic characteristics and prognosis of m6A RNA methylation regulator in acute myeloid leukemia

Liao Kaili
Guo Daixin
Hu Yujie
Wen Jiarong
Xu Yuhan
Bai Xinyi
Cheng Jinting
Zhang Beining
Wang Xiaozhong
Genes & Diseases第13卷, 第1期纸质出版 2026-01-01在线发表 2025-08-05
17400

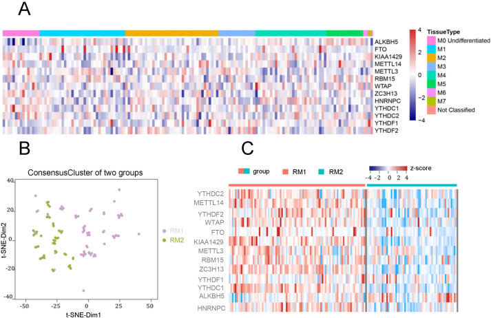
Acute myeloid leukemia (AML) is a malignant disease of myeloid stem/progenitor cells, marked by the proliferation of immature myeloid cells in the bone marrow and blood, leading to anemia, bleeding, infection, fever, and organ infiltration.1 It accounts for 30% of pediatric leukemia, impacting molecular biology and chemotherapy, and most cases have a poor prognosis.2 While the exact etiology is unknown, it is related to regional factors, radiation, chemicals, alcoholism, smoking, and viral infections.3 Genetic mutations and biomarkers suggest a combination of genetics and environment.4 m6A is a common mRNA modification, but little is known about its role in AML. This study examines the genetic traits and prognosis of m6A regulators in AML, using TCGA-AML samples to explore the relationship between changes in m6A regulators and clinicopathology, thereby advancing our understanding of RNA epigenetics in AML.

pic