全部
logo

Intratumoral microenvironment remodeling by lncRNA ROLLCSC enhances lung adenocarcinoma progression

Review Articles

Intratumoral microenvironment remodeling by lncRNA ROLLCSC enhances lung adenocarcinoma progression

Zhang Yu-Han
Xie Jia-Cheng
Ye Ting
Guo Shi-Meng
Han Xue
Yang Si
Shi Lei
Li Yi-Shi
Xing H. Rosie
Li Jing-Yu
Wang Jian-Yu
Genes & Diseases第13卷, 第3期纸质出版 2026-05-01在线发表 2025-08-05
300

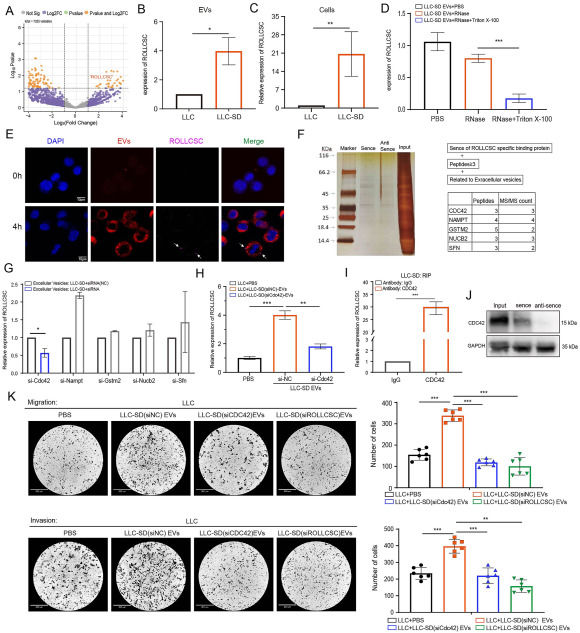
Metabolic reprogramming is one of the eight hallmarks of cancer, and in lung cancer, it is notably linked to ferroptosis-related lipid metabolism. Cancer stem cells, regarded as the initiating cells of cancer, can extensively influence the tumor microenvironment (TME). Nevertheless, their role in metabolic reprogramming within lung adenocarcinoma (LUAD) remains incompletely explored. In this study, through molecular biology experiments including RNA-seq, proteomics, RNA pulldown, and PCR, we discovered a novel and intricate mechanism by which the lncRNA ROLLCSC, derived from extracellular vesicles (EVs) of LUAD stem cells, regulates the tumor TME. Mechanistically, lncRNA ROLLCSC can interact with CDC42, a GTPase protein, mediating a positive feedback loop that promotes the entry of more EVs into recipient lung cancer cells (LLC). FTO-mediated m6A demethylation enhances the stability of ROLLCSC, which is recognized by the reader protein IGF2BP2 in recipient LLC cells. Most importantly, lncRNA ROLLCSC can reshape the lipid metabolism of LLC cells by targeting ACSL4 and Slc25a11, thereby enhancing their resistance to ferroptosis. Clinically, ROLLCSC and its targets are associated with distinct tumor expression patterns and have prognostic significance. Overall, our study elucidates how the lncRNA ROLLCSC derived from cancer stem cell (CSC)-derived EVs is efficiently transported to LUAD cells, subsequently reshaping the lipid metabolism of recipient cells and enhancing their resistance to ferroptosis.

pic
Cancer stem cellsExtracellular vesiclesFerreptosisLipid metabolismLong-noncoding RNA