全部
logo

Single-cell transcriptome profiling reveals altered neural crest cell dynamics and novel biomarkers in EDNRB mutant mice with Hirschsprung's disease phenotype

Rapid Communications

Single-cell transcriptome profiling reveals altered neural crest cell dynamics and novel biomarkers in EDNRB mutant mice with Hirschsprung's disease phenotype

Sun Minhao
Halima Jafari
Li Yidan
Su Jiangtian
Yang Ge
Guo Jiajun
Yang Qiwen
Dang Ruihua
Genes & Diseases第13卷, 第1期纸质出版 2026-01-01在线发表 2025-07-08
15900

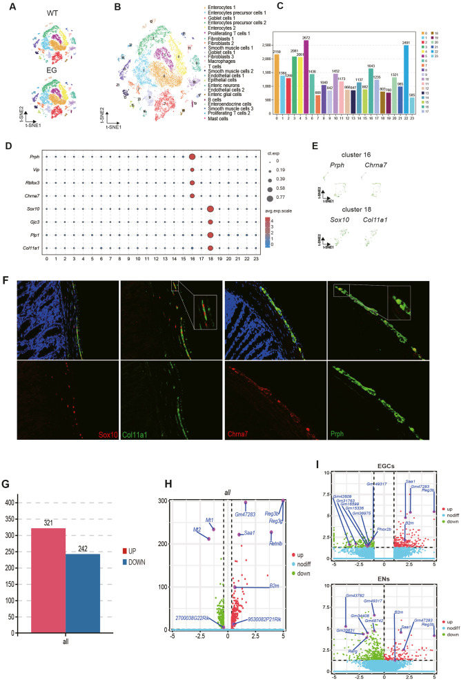
Hirschsprung's disease (HSCR) results from neural crest cell migration and differentiation issues.1 Previously, analysis was limited to bulk tissue samples, but single-cell RNA sequencing now offers microscopic insights. Our pioneering single-cell RNA sequencing analysis of colon tissue is helping unravel HSCR's origins and development. We examined 22,353 cells from wild-type (WT) and endothelin receptor type B (EDNRB) mutant mice, identifying 24 clusters comprising 15 cell types. Comparing HSCR-type and healthy colons revealed distinctions in cellular differentiation, transcriptome characteristics, and biological functions. Our goal is to fill knowledge gaps and uncover the molecular basis of HSCR, facilitating potential therapeutic advancements.

pic