全部
logo

EGFR A859S alteration may predict a better response to third-generation EGFR-TKI treatment in advanced NSCLC

Letters

EGFR A859S alteration may predict a better response to third-generation EGFR-TKI treatment in advanced NSCLC

Hong Weiping
Fu Wenfan
Ma Ya
Wang Chenxuan
Xu Yang
Yin Jiani
Pang Jiaohui
Ou Qiuxiang
Bao Hua
Gu Jincui
Li Baoxiu
Genes & Diseases第13卷, 第1期纸质出版 2026-01-01在线发表 2025-07-02
15201

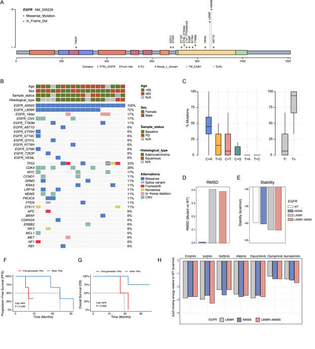
The epidermal growth factor receptor (EGFR) A859S alteration is a rare variant in non-small cell lung cancer (NSCLC) that occurs in only ∼0.01% of cases1 and has been reported in few studies.2,3 To better understand its clinical relevance, we retrospectively analyzed 66,946 NSCLC patients from our next-generation sequencing (NGS) database, identifying 36,181 with EGFR variants and 18 (0.02%) with the A859S alteration. Among these, 12 samples were collected at baseline, 3 at disease progression after first-line EGFR-TKI treatment, and 3 with unknown disease status. We aimed to characterize the mutational landscape of A859S and assess survival outcomes in advanced NSCLC patients treated with first-line EGFR-tyrosine kinase inhibitors (TKIs).

pic