全部
logo

SRSF7 serves as a potential therapeutic target in acute myeloid leukemia

Rapid Communications

SRSF7 serves as a potential therapeutic target in acute myeloid leukemia

Shang Dantong
Zhu Hongkai
Pu Yulin
Liang Long
Xu Haodong
Sheng Yue
Zhang Huifang
Genes & Diseases第13卷, 第2期纸质出版 2026-03-01在线发表 2025-06-26
16500

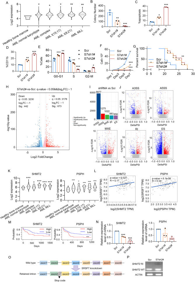
Aberrant accumulation of myeloid stem cell precursors within the bone marrow caused acute myeloid leukemia (AML), leading to a disruption of normal hematopoiesis. Despite significant therapeutic advancements improving AML patient outcomes, up to 70% of individuals aged 65 or older succumb within the first year of diagnosis.1 Identifying new targets for AML treatment remains important. SRSF7, an important member of the family of serine/arginine-rich splicing factors (SRSFs), was characterized as a key regulator of mRNA export.2 A wealth of research has highlighted multifaceted contributions of SRSF7 to oncogenic mechanisms, but its role in AML progression is yet to be investigated.

pic