全部
logo

GRWD1 inhibits nucleolar stress and reduces the sensitivity of hepatocellular carcinoma to oxaliplatin

Rapid Communications

GRWD1 inhibits nucleolar stress and reduces the sensitivity of hepatocellular carcinoma to oxaliplatin

Li Yuanyuan
Wu Yumeng
Zuo Shenghuan
Zhao Wenjing
Liu Jibin
Wang Yilang
Zhang Xiubing
Xu Jian
Sun Feng
Zhang Dianzheng
Zhu Shudong
Shen Aiguo
Genes & Diseases第13卷, 第2期纸质出版 2026-03-01在线发表 2025-06-18
16200

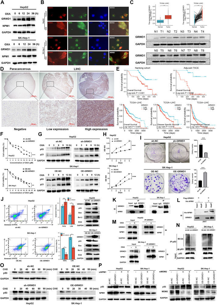
Liver cancer is the fourth leading cause of cancer-related deaths worldwide. Hepatocellular carcinoma (HCC) constitutes about 90% of liver cancer cases. Most HCC patients are not diagnosed until the disease has progressed to intermediate or advanced stages, rendering effective treatments unfeasible.1 Transarterial chemoembolization (TACE) is a standard treatment for intermediate-stage HCC. However, approximately 50% of patients develop resistance to TACE, presenting a significant clinical challenge.2 Oxaliplatin (OXA), commonly used in TACE, primarily exerts its cytotoxic effects through nucleolar stress pathways.3 However, resistance to OXA often develops. Although several resistance mechanisms, including the prostate cancer gene expression marker 1 (PCGEM1)/miR-129-5p/ETS variant 1 (ETV1) and lysine-specific demethylase 1 (LSD1)/long intergenic non-protein coding RNA 1134 (LINC01134)/specificity protein 1 (SP1)/p62 pathways, have been identified recently, most investigations have been limited to in vitro studies. Here, we report glutamate-rich WD repeat containing 1 (GRWD1) as a novel mediator of TACE resistance in HCC. Mechanistically, GRWD1 reduces OXA sensitivity by competing with mouse double minute 2 (MDM2) for nucleophosmin 1 (NPM1) binding, thereby disrupting NPM1-mediated p53 stabilization and inhibiting nucleolar stress responses. Furthermore, GRWD1 expression correlates with TNM staging and shows promise as an independent prognostic biomarker for HCC. These findings provide new insights into both the diagnosis and treatment of HCC.

pic