全部
logo

Fra2, a potential therapeutic target for silicosis

Rapid Communications

Fra2, a potential therapeutic target for silicosis

Qi Yuanmeng
Xia Jiarui
Zhang Xuesong
Li Xiaoying
Li Qimeng
Yang Zhenzhen
Yao Wu
Hao Changfu
Zhao Youliang
Genes & Diseases第13卷, 第2期纸质出版 2026-03-01在线发表 2025-06-18
16000

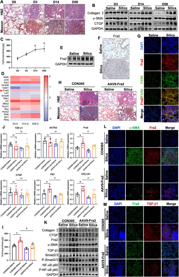
Silicosis is caused by long-term inhalation of large quantities of free silica dust and is characterized by pulmonary dysfunction, persistent inflammation of the lungs, formation of silicosis nodules and irreversible pulmonary fibrosis, leading to respiratory failure and eventual death. Pulmonary macrophages, as the first line of defense of the lungs, engulf and remove inhaled silica dust particles.1 Long-term exposure to silica dust can cause macrophages to be damaged, release various cytokines and chemokines, and induce inflammatory responses.2 Macrophages also activate fibroblasts during the inflammatory process, leading to the formation of fibrosis. They further exacerbate fibrosis in the lungs by secreting pro-fibrotic factors such as TGF-β, which promotes the accumulation of collagen and other extracellular matrix components.3 Fra-2 is a transcription factor (TF) in the AP-1 family that has received relatively little attention. Previous studies have confirmed that Fra-2 expression is up-regulated in IPF lung tissue, and Fra-2 transgenic mice exhibit spontaneous pulmonary fibrosis.4 TGF-β1 is a potent fibrogenic factor that plays important regulatory roles in fibrotic diseases, including cell proliferation, differentiation, migration, immunomodulation, and extracellular matrix (ECM) transformation, and is involved in tissue repair and fibrosis. Sashwati Roy et al found that deletion of the AP-1 binding site resulted in higher basal TGF-β reporter activity under 5% O2 conditions, suggesting that TGF-β expression was derepressed in the absence of AP-1 binding.5 These studies suggest a close interaction between Fra-2 and TGF-β1 signaling pathways. We speculate that Fra2 may promote pulmonary fibrosis in silicosis mice by controlling the release of TGF-β1 from macrophages.

pic