全部
logo

Regulation of de novo lipogenesis and lipophagy by SP1 gene variants

Rapid Communications

Regulation of de novo lipogenesis and lipophagy by SP1 gene variants

Kim Soo Yeon
Ban Hyo-Jeong
Lee Siwoo
Jin Hee-Jeong
Genes & Diseases第13卷, 第1期纸质出版 2026-01-01在线发表 2025-06-27
15300

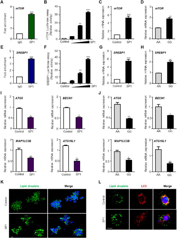
Lipid metabolism abnormalities are influenced by external and internal factors. Cold hypersensitivity refers to experiencing a cold sensation when the environment is not considered cold, and is clinically closely related to dyslipidemia (see supplementary background).1 Specificity protein 1 (SP1) is a key transcriptional activator and genetic factor associated with cold sensitivity (CS),2 and it contributes to lipogenic pathways3 and regulates the autophagy process4; nonetheless, its role in lipid metabolism in CS is currently unclear. Herein, we aimed to explore the roles of SP1 gene variants associated with CS in lipid metabolism. Using Mendelian randomization, we confirmed significant genetic causality between SP1 and lipid metabolism parameters, including increased total cholesterol, low-density lipoprotein-C, and triglyceride levels, and reduced high-density lipoprotein-C levels. Variant alleles at SP1 functional polymorphisms resulted in up-regulated transcriptional activation of mechanistic target of rapamycin (mTOR) and sterol regulatory element-binding transcription factor 1 (SREBP1) and down-regulated lipophagy. We thus revealed that de novo lipogenesis and lipophagy are regulated by gene variants of SP1. These results provide insights into the diagnosis and prediction of treatment response in patients with abnormal lipid metabolism.

pic