全部
logo

Identifying C1orf122 as a potential HCC exacerbated biomarker dependently of SRPK1 regulates PI3K/AKT/GSK3β signaling pathway

Full Length Articles

Identifying C1orf122 as a potential HCC exacerbated biomarker dependently of SRPK1 regulates PI3K/AKT/GSK3β signaling pathway

Cai Jing
Rong Li
Wang Runzhi
Zhang Zaikuan
Sun Haiming
Chen Juan
Weng Dunchu
Li Xinyi
Feng Xiaosong
Lin Peiyi
Xu Shengming
Jiang Zhihong
Xie Yajun
Zhou Qin
Genes & Diseases第13卷, 第1期纸质出版 2026-01-01在线发表 2025-06-18
17400

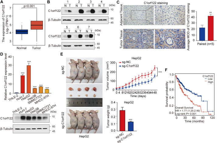
Although Chromosome 1 open reading frame 122 (C1orf122) is known to be a protein-coding gene, its biological functions and mechanisms in hepatocellular carcinoma (HCC) remain unknown. Herein, bioinformatics analysis and experimental validation revealed that, C1orf122 was overexpressed in HCC tissues and cells, and correlated strongly with a poor prognosis of HCC patients. Subsequently, we knocked down and overexpressed C1orf122 in HCC cells, confirmed that C1orf122 significantly stimulated HCC cell growth and proliferation. Furthermore, flow cytometry and WB detection confirmed that C1orf122 significantly suppressed HCC cell apoptosis. Transwell migration and wound healing assays, along with WB analysis showed that C1orf122 strongly improved HCC cell migratory capacity. Mass spectrometry (MS) and Co-Immunoprecipitation (Co-IP) assays identified serine/arginine-rich protein-specific kinase 1 (SRPK1) as a C1orf122-interacting protein. Moreover, C1orf122 significantly upregulated total SRPK1 levels and suppressed SRPK1 protein phosphorylation at the Thr601 site. Using online prediction tools, we found that mTOR was the kinase of SRPK1 phosphorylating it at the Thr601 site, and other experiments confirmed that C1orf122 mediated SRPK1 Thr601 phosphorylation in a mTOR kinase-dependent manner. The cell phenotype assays further revealed that SRPK1 strongly stimulated the PI3K/AKT/GSK3β signaling pathway to enhance cell growth and migration. It was also observed that C1orf122 significantly activated the PI3K/AKT/GSK3β signaling pathway via SRPK1. To the best of our knowledge, this is the first study to demonstrate the involvement of the C1orf122-SRPK1-PI3K/AKT/GSK3β axis in HCC growth.

pic
C1orf122Hepatocellular carcinomaPhosphorylationPI3K/AKT/GSK3βSRPK1