全部
logo

Molecular profiling unveils genetic complexity and identifies potential new driver mechanisms in head and neck paragangliomas

Rapid Communications

Molecular profiling unveils genetic complexity and identifies potential new driver mechanisms in head and neck paragangliomas

Mellid Sara
Caleiras Eduardo
Martínez-Montes Ángel M.
Arenas Alicia
Jiménez Scherezade
Monteagudo María
Letón Rocío
Radu Roberta
Álvarez-Díaz Ruth
Arroba Ester
Diaz-Talavera Alberto
Martínez-Puente Natalia
Álvarez-Escolá Cristina
Pineda Marta
Balbín Milagros
Al-Shahrour Fátima
Rodriguez-Antona Cristina
Montero-Conde Cristina
Leandro-García Luis J.
Honrado Emiliano
Soria-Tristán Miguel
Robledo Mercedes
Cascón Alberto
Genes & Diseases第13卷, 第2期纸质出版 2026-03-01在线发表 2025-06-04
16300

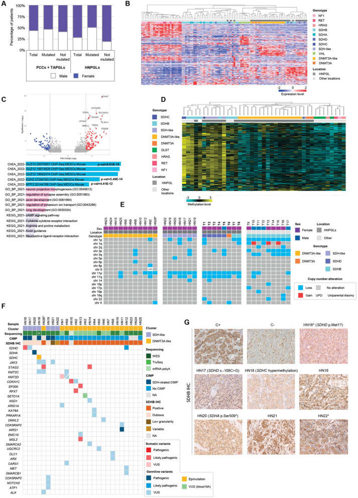
Pheochromocytomas and paragangliomas (together PPGLs) are rare neuroendocrine tumors arising from chromaffin cells located in the adrenal medulla and ganglia of the autonomic nervous system, respectively. Although paragangliomas located in the head and neck region (HNPGLs) represent approximately 60% of all paragangliomas,1 their genetic basis remains less well understood than that of PPGLs with other locations. Furthermore, HNPGLs have been largely excluded from comprehensive genomic profiling studies, leading to the classification of PPGLs into three molecular clusters: pseudohypoxic (C1), kinase signaling (C2), and Wnt-altered (C3). As a result, our understanding of the molecular basis of these tumors is limited, and the discovery of genes exclusively mutated in HNPGLs, such as DNA methyltransferase 3 alpha (DNMT3A),2 suggests that unique molecular pathways could be involved in their development. Here, we performed a multi-omic characterization of wild-type (WT) HNPGLs, which revealed the existence of two molecular subgroups: succinate dehydrogenase (SDH)-like and DNMT3A-like. In SDH-like HNPGLs, we identified previously undetected alterations in SDH genes despite their positive SDHB immunohistochemistry (IHC), highlighting the risk of overreliance on this method for genetic diagnosis of HNPGLs.3 Tumors within the DNMT3A-like cluster showed molecular characteristics consistent with polycomb repressive complex 2 (PRC2) dysfunctions, and stromal antigen 2 (STAG2) emerged as a promising new driver.

pic