全部
logo

Hypoxia-mediated CRIP2 activation via NICD1 translocation regulates glycolysis and cell death

Rapid Communications

Hypoxia-mediated CRIP2 activation via NICD1 translocation regulates glycolysis and cell death

Park Sunyoung
Baik Sang-Ha
Palomera Leon F.
Kim Eunae
Kim Hark Kyun
Kim Jun-Sik
Kim Jong Ho
Kim Chanhee
Arumugam Thiruma V.
Jo Dong-Gyu
Genes & Diseases第13卷, 第2期纸质出版 2026-03-01在线发表 2025-06-02
17600

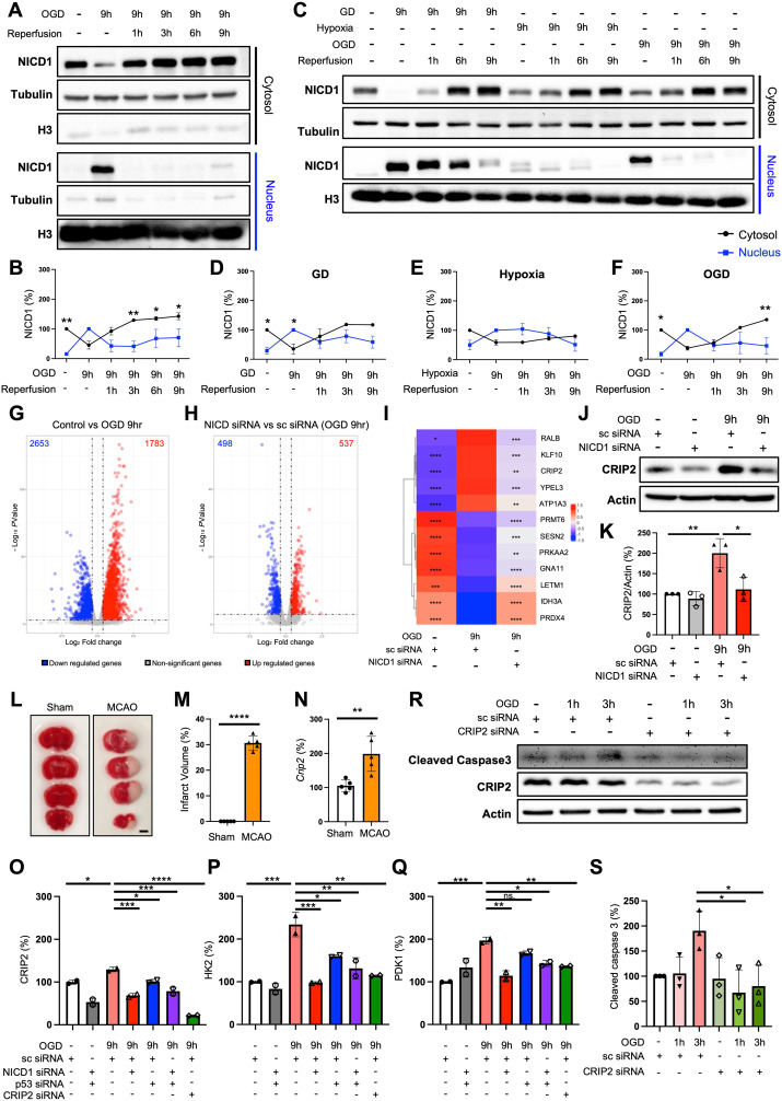
Ischemic stroke is a severe neurological condition and a leading cause of disability and death worldwide.1 It occurs when blood flow to the brain is critically reduced, depriving cells of oxygen and glucose, which leads to significant cell damage and death. Developing effective therapies for ischemic stroke requires a precise understanding of the downstream mechanisms of Notch intracellular domain 1 (NICD1), which plays a pivotal role in stroke pathology. However, these mechanisms remain only partially understood. Clarifying NICD1 pathways could not only provide promising strategies for stroke therapy but also reveal innovative targets for broader neuroprotective interventions.

pic