全部
logo

CMTM3 promotes adipocyte differentiation by regulating PPARγ in 3T3-L1 cells

Rapid Communications

CMTM3 promotes adipocyte differentiation by regulating PPARγ in 3T3-L1 cells

Zhao Yanni
Piao Meiyu
Li Yuankuan
Lee Sung Ho
Nho Seung-Joo
Jin Yujian
Yeo Chang-Yeol
Lee Kwang Youl
Genes & Diseases第12卷, 第6期纸质出版 2025-11-01在线发表 2025-05-30
1500

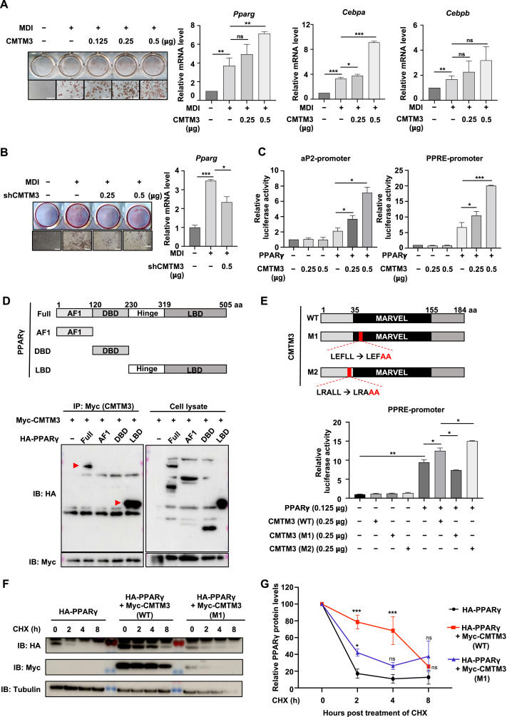
CKLF-like MARVEL transmembrane domain containing 3 (CMTM3) has been reported to suppress tumors significantly in various cancer types. However, the molecular biological functions of CMTM3 outside of cancer remain largely unknown. In our study, we aim to discover novel functions of CMTM3 in adipocytes and elucidate the molecular mechanism through which CMTM3 functions in adipogenesis. We observed a significant positive role of CMTM3 during adipocyte differentiation in both gain- and loss-of-function experiments. Mechanically, co-immunoprecipitation and luciferase assay were applied to confirm the relationship between peroxisome proliferator-activated receptor gamma (PPARγ) and CMTM3. Furthermore, the functional study of CMTM3 mutations facilitated our understanding of the regulation of adipogenesis. Our findings reveal a new biological function of CMTM3 in adipogenesis and shed light on its potential as a molecular target in obesity therapy.

pic