全部
logo

CTHRC1 promotes the progression of clear cell renal cell carcinoma via the PI3K/AKT/GSK3β signaling pathway

Rapid Communications

CTHRC1 promotes the progression of clear cell renal cell carcinoma via the PI3K/AKT/GSK3β signaling pathway

Xie Wei
Fu Zhouyong
Skutella Thomas
Jiang Qing
Zhang Ronggui
Zhang Yuanfeng
Genes & Diseases第13卷, 第2期纸质出版 2026-03-01在线发表 2025-05-13
17400

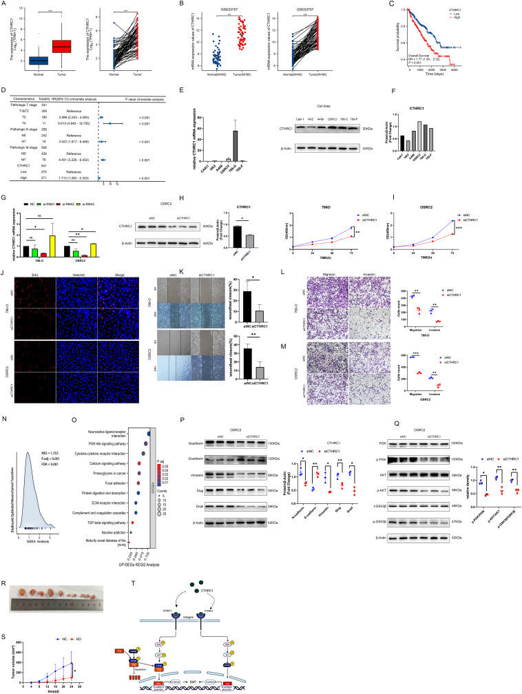
Human renal cell carcinoma ranks among the most prevalent forms of cancer.1 The predominant subtype, clear cell renal cell carcinoma (ccRCC), constitutes approximately 80% of all kidney cancer cases.2 The collagen triple helix repeat containing-1 (CTHRC1) gene encodes an extracellular matrix-associated protein that is up-regulated in various human tumors and is intricately linked to cellular processes such as proliferation, invasion, and metastasis.3,4 It has been demonstrated that CTHRC1 facilitates tumor initiation and progression by modulating the phosphoinositide 3-kinase (PI3K)/protein kinase B (AKT) signaling pathway, thereby enhancing tumor dissemination, invasion, migration, adhesion, and metastasis.5 In this study, a multilevel analysis was launched to deeply investigate the role of CTHRC1 in patients with ccRCC by bioinformatics, and as a supplement to it, in vitro and in vivo experiments were performed to disclose the biological effects of CTHRC1 and explore its therapeutic value. This study demonstrates that CTHRC1 promotes ccRCC progression via the PI3K/AKT/glycogen synthase kinase 3 beta (GSK3β) signaling pathway.

pic