全部
logo

Transcriptomic landscapes underlying response and resistance to HDAC inhibitor chidamide in triple-negative breast cancer

Rapid Communications

Transcriptomic landscapes underlying response and resistance to HDAC inhibitor chidamide in triple-negative breast cancer

Zhang Yanxia
Liu Yunduo
Zhang Mei
Li Guanjie
Xiang Qin
Wu Shunhong
Xie Keping
Xiao Bin
Li Linhai
Genes & Diseases第13卷, 第1期纸质出版 2026-01-01在线发表 2025-05-08
16100

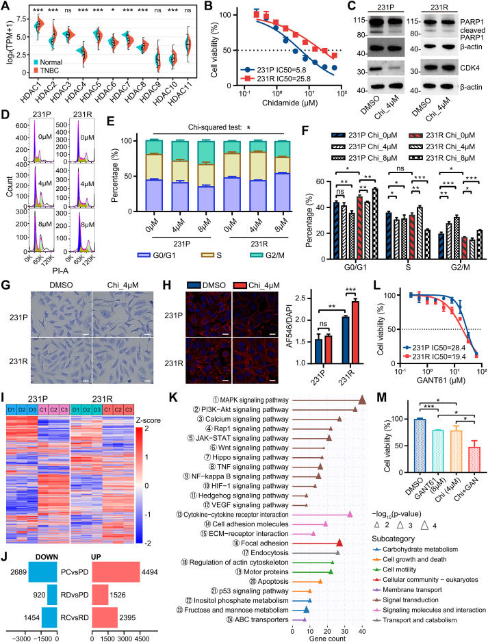
Triple-negative breast cancer (TNBC) remains a medical challenge due to limited therapeutics.1 Histone deacetylases (HDACs) play vital roles in chromatin remodeling and epigenetics, and their dysregulation is implicated in malignancies, including TNBC.2 HDAC inhibitors (HDACis) have shown potent anti-TNBC activity in preclinical studies.3 Unfortunately, their clinical applications are beset by drug resistance, about which little is known.4 This study systematically explored the clinical significance of HDACs and transcriptomic landscapes underlying response and resistance to HDAC1/2/3/10 selective inhibitor chidamide,5 the first approved HDACi for solid tumor treatment, in TNBC.

pic