全部
logo

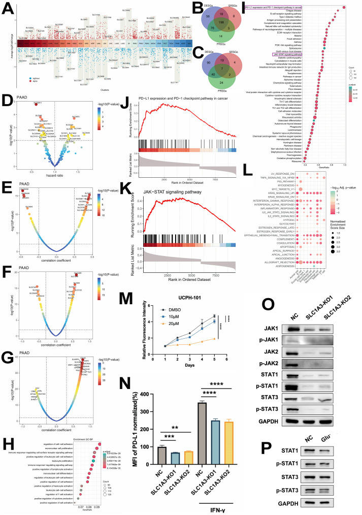
SLC1A3 promotes survival and immune escape of pancreatic adenocarcinoma by regulating the JAK/STAT pathway

Rapid Communications

SLC1A3 promotes survival and immune escape of pancreatic adenocarcinoma by regulating the JAK/STAT pathway

Liu Yihang
Chang Huimin
Wang Xiaobo
Zhao Xue
Dang Yongjun
Zhang Ling
Wang Shuai
Genes & Diseases第13卷, 第2期纸质出版 2026-03-01在线发表 2025-05-03
16201

Amino acid metabolism is involved in cell survival and growth. However, how amino acids regulate the pancreatic adenocarcinoma (PAAD) tumor process and cellular functions is still unclear.1

pic