
Hippocampus-targeted BDNF gene therapy to rescue cognitive impairments of Alzheimer's disease in multiple mouse models


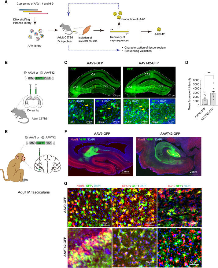
Brain-derived neurotrophic factor (BDNF) can protect neurons from apoptosis and maintain normal synaptic structures, indicating a significant potential for Alzheimer's disease (AD) treatment. However, the method of in vivo BDNF delivery requires further optimization, and the therapeutic efficacy of BDNF in AD animal models needs to be further evaluated. Here, we demonstrated that a newly engineered adeno-associated virus (AAV) serotype termed AAVT42 showed better tropism for neurons than AAV9 in the central nervous system (CNS). We analyzed the therapeutic potentials of AAVT42-delivered BDNF in three AD mouse models: amyloid precursor protein/presenilin-1 (APP/PS1), rTg4510, and 3 × Tg. Long-term BDNF expression in the hippocampus mitigated neuronal degeneration or loss in these AD mice, and alleviated their cognitive impairment, with no discernible effect on amyloid-β deposition or tau phosphorylation. Furthermore, transcriptomic analysis in 3 × Tg mice revealed that BDNF orchestrated the up-regulation of genes associated with neuronal structural organization and synaptic transmissions, such as Neuropeptide Y (Npy), Corticotropin-releasing hormone (Crh), Tachykinin precursor 1 (Tac1), and the down-regulation of Bone morphogenetic proteins (Bmps). Our study highlighted the efficacy of AAVT42 in gene delivery to CNS and validated the therapeutic benefits of BDNF in treating AD, which will be useful for future translational research on AD treatment using an AAV delivery system.
