全部
logo

The differences in molecular profiles and survival outcomes between early-onset and late-onset glioblastoma multiforme

Rapid Communications

The differences in molecular profiles and survival outcomes between early-onset and late-onset glioblastoma multiforme

Wei Yukui
Wu Xiaolong
Bao Hua
Xiao Yao
Diao Huantong
Liu Siheng
Shan Bingyang
Ding Peng
Cheng Ye
Xiao Xinru
Genes & Diseases第13卷, 第2期纸质出版 2026-03-01在线发表 2025-04-11
17200

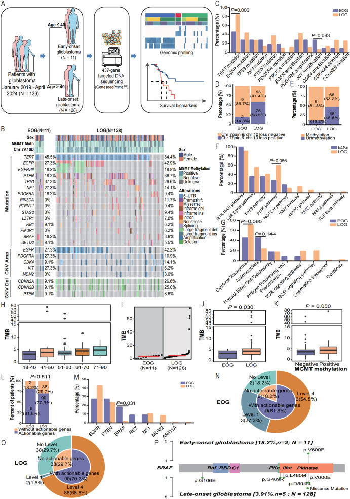
Glioblastoma multiforme (GBM), defined as IDH-wild-type diffuse gliomas (WHO CNS grade IV), is the most common and aggressive primary brain tumor.1 Age significantly influences GBM, with mutational landscape varied by age.2 One of the most significant updates in the 2021 WHO classification is the division of diffuse gliomas into pediatric-type and adult-type gliomas, reflecting the growing understanding of their distinct molecular drivers and prognostic implications.1 Low-grade gliomas are more common in children, with only a 7% rate of malignant transformation from low-grade gliomas, while adults are more commonly linked to high-grade gliomas and have a transformation rate of at least 50%, resulting in a higher incidence of secondary GBM. Compared with adult GBM, pediatric GBM primarily shows PDGFRA amplification, lacks EGFR amplification, PTEN, and IDH1 hotspot mutations, and has a higher frequency of chromosome 1q gain along with lower frequencies of chromosome 7 gain and 10 loss.3 Despite significant advancements in GBM research, studies with large cohorts examining the impact of age on mutational profiles and clinical characteristics in adult-type GBM remain limited. In this study, we conducted an in-depth analysis of the characteristics of early-onset and late-onset GBM using a large-scale in-house GBM cohort alongside the GBM cohort from The Cancer Genome Atlas (TCGA) database.

pic