
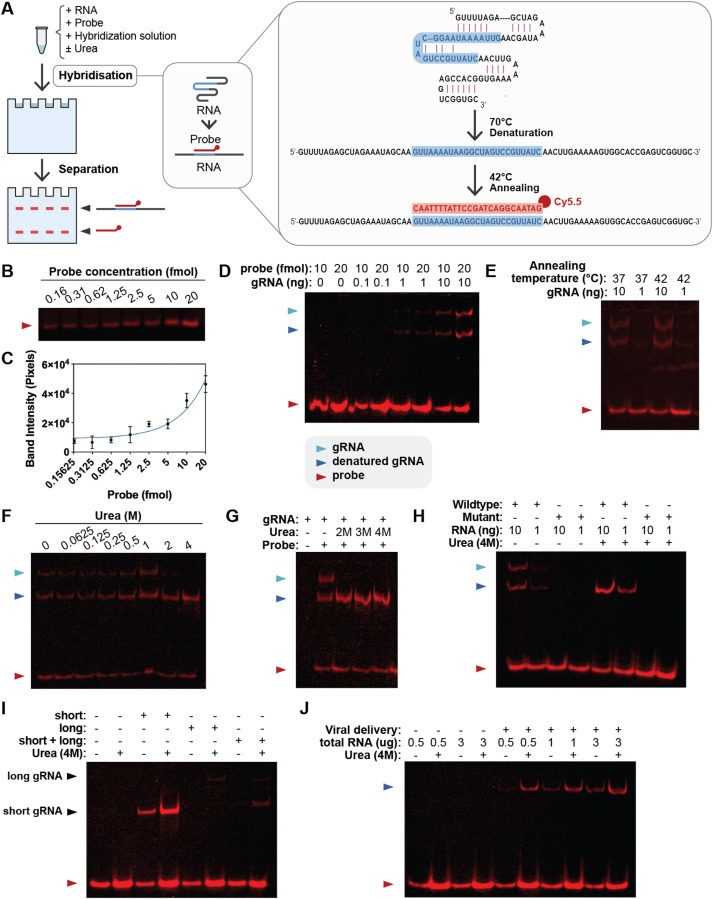
A novel method for the detection of Cas9 gRNAs using a fluorophore-labeled DNA oligo


CRISPR/Cas9 is a versatile genome editing tool that has the potential to be used to cure many genetic diseases. The system works via a guide RNA (gRNA) interacting with the Cas9 protein to form a complex that binds to a specific DNA sequence.1 The site-specific DNA binding feature of the Cas9 system can be utilized in a variety of ways to correct gene mutations or to regulate gene expression. First, the Cas9 protein can make a site-specific double-stranded break that is mainly repaired by homology-directed repair or non-homologous end-joining. Both pathways can be used for gene editing or gene insertion when proper donor DNA is present.1 Second, the Cas protein can be modified into a nickase, which creates a site-specific nick. When fused with other proteins, such as adenosine deaminase, cytosine deaminase, or reverse transcriptase, the modified Cas9 protein can be used for base editing2 or prime editing.3 While cytosine base editors and adenine base editors allow single-nucleotide changes at target sites specified by the gRNA, prime editors, with the gRNA modified to include a template sequence for reverse transcription, can offer single nucleotide substitution as well as short deletions or insertions.3 The recently improved prime editing systems include three gRNAs: an engineered pegRNA (epegRNA) to locate the target site for initiation of the prime editing, a nicking gRNA to nick the unedited DNA strand to enhance the editing efficiency, and a dead single gRNA (dsgRNA) to recruit the Cas9 protein near the editing site to enhance editing efficiency.3 In addition, the Cas9 protein can be fused with a transposase, such as in the Find and Cut-and-Transfer (FiCAT) system, to perform site-specific gene integration.4 Finally, a modified Cas9 protein can serve as a site-specific DNA binding protein to regulate gene transcription by fusing with a transcription activator or inhibitory motif. In all the above gene editing or gene regulation approaches using Cas9, proper levels of gRNA presence are essential for targeting efficiency. In the case of prime editing, even the ratio of gRNA expression is critical; the epegRNA level should be at least three-fold higher than the nicking gRNA or dsgRNA.3 Currently, there is no reliable, convenient method to precisely measure levels of gRNA expression. In this study, we developed a rapid, sensitive, cost-effective, and non-radioactive method for gRNA detection.
