全部
logo

Single-cell RNA sequencing reveals tumor microenvironment characteristics in ovarian malignant Brenner tumor

Rapid Communications

Single-cell RNA sequencing reveals tumor microenvironment characteristics in ovarian malignant Brenner tumor

Ge Yao
Huang Danni
Wu Yuliang
Huang Wei
Xu Runping
Gao Liqun
Guo Jing
Cheng Zhongping
Genes & Diseases第13卷, 第2期纸质出版 2026-03-01在线发表 2025-04-10
17000

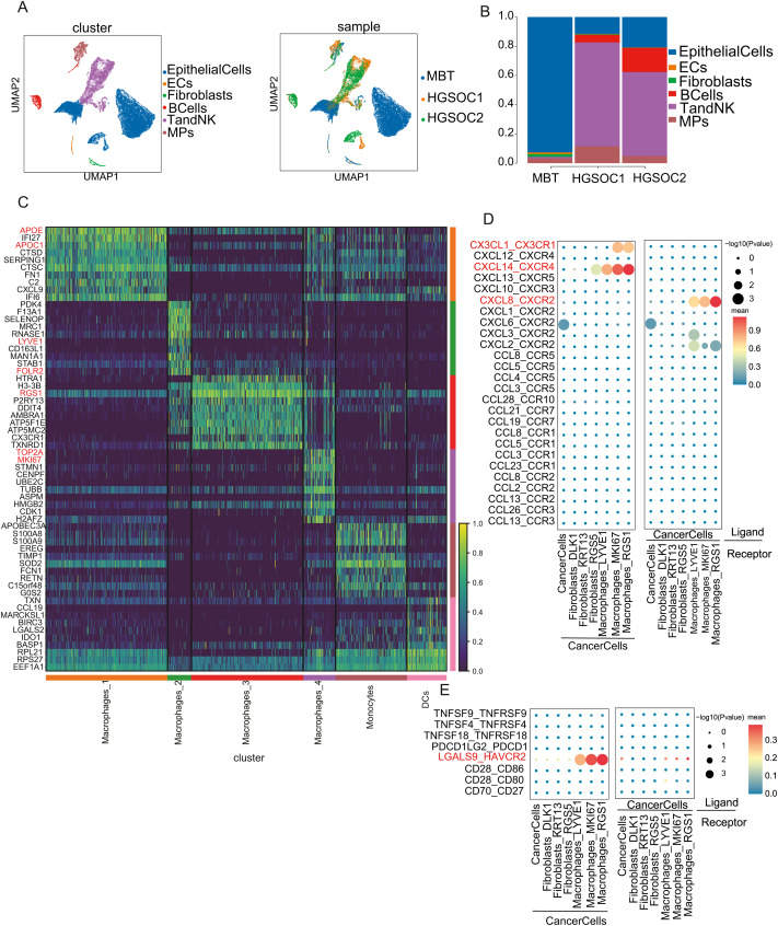
Brenner tumors are a relatively rare type of epithelial ovarian tumor, and while most Brenner tumors are benign, malignant Brenner tumors (MBT) account for about 1% of cases,1 and their tumor microenvironment remains largely unexplored. In this study, a 68-year-old woman was diagnosed with MBT based on the following pathologic findings: molecular pathology was positive for P67 and cytokeratin 7 (CK7) and negative for cytokeratin 20 (CK20), uroplakin, and P16. Single-cell sequencing was used to analyze cell heterogeneity in this rare case of early MBT and in two cases of early high-grade serous ovarian cancer (HGSOC). Six different cell types in the MBT tumor microenvironment were identified. Compared with HGSOC, the proportion of MBT immune cells was significantly reduced. Increased proportions of the Macrophages_1 subgroup and Fibroblasts_RGS5 subgroup further led to immunosuppression. The interaction of MBT cells with tumor infiltrating immune cells through co-stimulatory signaling, chemokine interactions, and immune checkpoint pathways enhanced the immunosuppressive tumor microenvironment.

pic