
Multi-omics approach reveals gene co-alterations and survival benefit in ovarian cancer patients under platinum-based adjuvant therapy


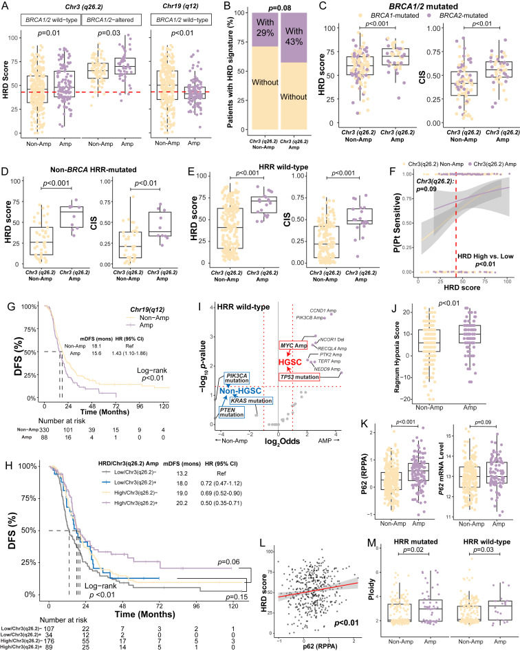
Key genetic alterations in DNA repair influence the effectiveness of treatments like platinum-based chemotherapy and poly(ADP-ribose) polymerase inhibitors in ovarian cancer, particularly in high-grade serous carcinoma (HGSC). These alterations often include BRCA1/2 and TP53 mutations, and their impact is further assessed through homologous recombination deficiency (HRD) derived from genomic instability markers such as loss of heterozygosity and telomeric imbalance.1, 2, 3
