
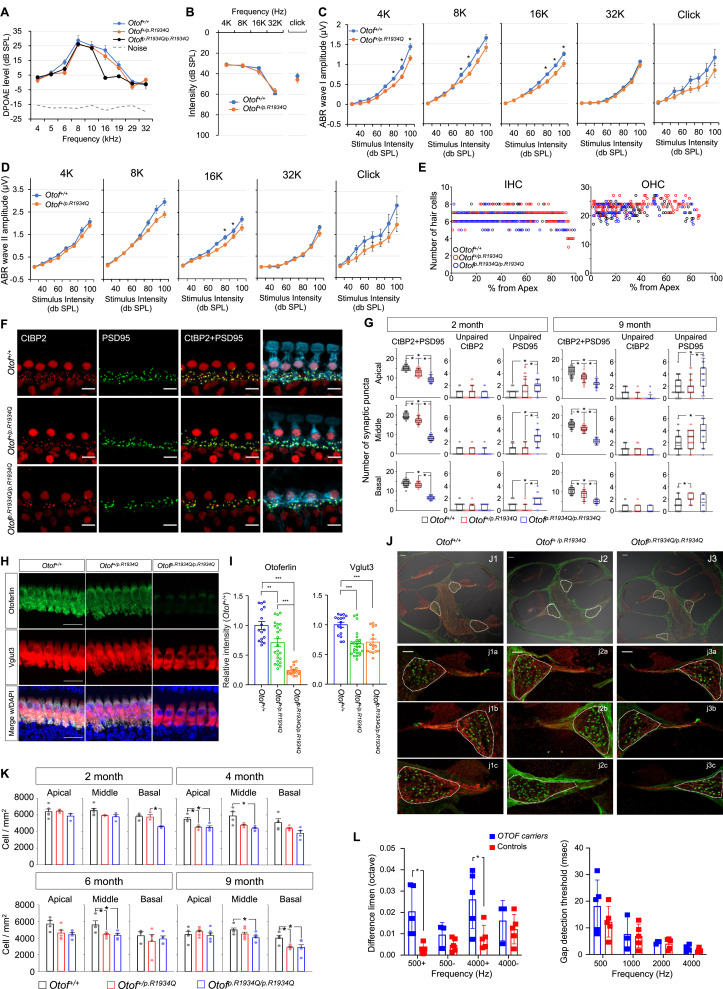
Electrophysiological and histological study reveals hidden subclinical haploinsufficiency of Otof


The OTOF gene (GenBank AF183185.1) encodes otoferlin, a protein essential for vesicle fusion, synaptic exocytosis, and vesicle replenishment at cochlear inner hair cell synapses, where it functions as a calcium sensor.1 A deficiency in otoferlin results in impaired synaptic neurotransmitter release and vesicle recycling,1,2 accompanied by a significant reduction in inner hair cell synapse counts, ultimately leading to prelingual auditory neuropathy spectrum disorder (DFNB9: OMIM 60381).3
