全部
logo

A new and more informative subtyping scheme for breast cancer based on co-expression of metabolic genes

Rapid Communications

A new and more informative subtyping scheme for breast cancer based on co-expression of metabolic genes

Pei Chongren
Zhang Yuzhe
Xiao Jun
He Qing
Zhang Wenyong
Xu Ying
Genes & Diseases第13卷, 第2期纸质出版 2026-03-01在线发表 2025-03-06
16800

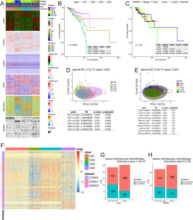
Breast cancer (BC), the most prevalent cancer type in women worldwide, exhibits significant heterogeneity across individual cases. The existing subtyping schemes for BC are all based on the expression of a few marker genes or proteins, which could not well capture samples sharing common or similar biology, which has substantially limited their applications.1 We present a new classification scheme for BC samples based on predominantly co-expression patterns of metabolic genes at the genome scale using a suite of machine-learning methods, resulting in four classes. Our consideration is: i) Extensive metabolic reprogramming is observed in cancer and considered as a hallmark of cancer2; and ii) all abnormal behaviors exhibited by cancer tissue cells are the direct results of these reprogrammed metabolisms, which are induced to adapt to specific stressors in the cancer-promoting microenvironments.3 In addition, the classification of BC tissues based on genome-scale metabolic genes expressions can ensure the stability of the classification results. Compared with the current PAM50-based BC subtypes, samples in each of our four classes have more outstanding shared metabolic characteristics, clinical features, genomic alterations, tumor microenvironments, immune-cell infiltrations, immunotherapy responses, and chemotherapy sensitivities, making our classification results more informative and potentially more useful.

pic