全部
logo

Bulk RNA sequencing combined with single-cell RNA sequencing analysis revealed the ferroptosis immune target of osteoarthritis synovial fibroblasts

Rapid Communications

Bulk RNA sequencing combined with single-cell RNA sequencing analysis revealed the ferroptosis immune target of osteoarthritis synovial fibroblasts

Wu Qian
Zhou Liang
Xue Yuan
Wang Jiaqian
Genes & Diseases第12卷, 第6期纸质出版 2025-11-01在线发表 2025-03-04
1700

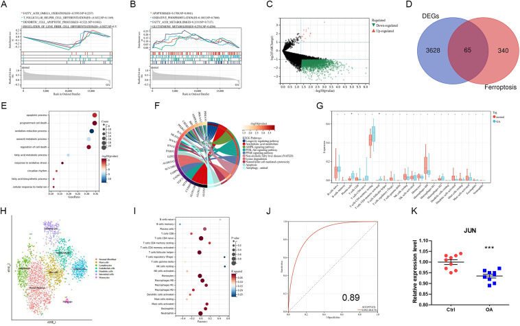
Osteoarthritis (OA) is the most common joint disease in elderly patients. Its main pathological change is articular cartilage degeneration, accompanied by synovial inflammation and changes in subchondral bone structure, resulting in pain and limited mobility. However, previous studies on OA mainly focused on the dysfunction of cartilage and chondrocytes, and the synovium and other joint structures have not received enough attention. Synovium has shown inflammatory changes to varying degrees before the morphological changes of articular cartilage occur in the early stage.1 Synovial fibroblasts are the most important cell type in the synovium of arthritic hyperplasia. A large number of studies have shown that fibroblasts in synovium participate in the activities of arthritis, but the specific molecular mechanism is still unclear.2 Ferroptosis refers to a new type of cell death caused by the abnormal accumulation of iron-dependent reactive oxygen species, which leads to the imbalance of oxidation and reduction. Zhu et al found that by activating the ferroptosis pathway, ferroptosis can reduce the number of synovial fibroblasts in the mouse arthritis model, thereby inhibiting the damage to articular cartilage and delaying the progress of arthritis.3 Therefore, the ferroptosis pathway targeting synovial fibroblasts can provide a new therapeutic strategy for OA and better study its molecular mechanism.

pic