
Crowdedness imposes stress on tumor metastasis in Drosophila melanogaster


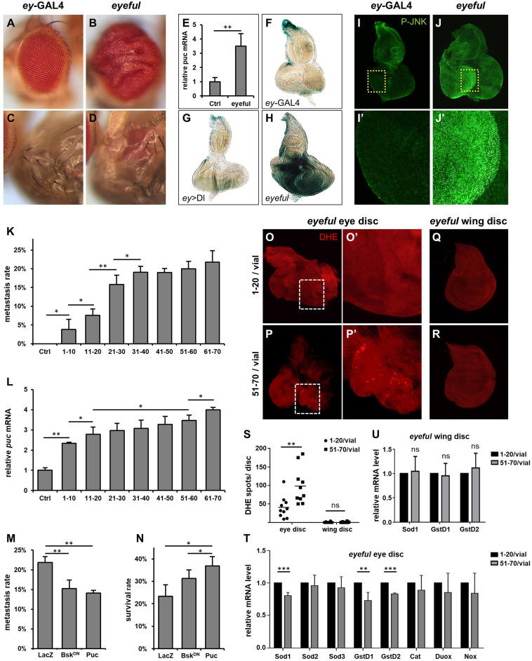
Tumor metastasis is the primary cause of mortality in cancer patients, yet its mechanism remains poorly understood. Among the known cancer-related factors, lifestyle and environmental influences such as tobacco use, diet, and viral infections have been considered “stressors”. Prolonged exposure to these stresses significantly increases the risk of tumor formation. Yet, the impact of these environmental factors on tumor metastasis remains an intriguing and open question.
