
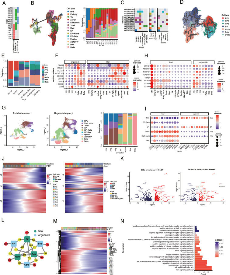
Single-cell transcriptome analysis of in vivo and in vitro human pancreas development


Comparative studies have demonstrated the immaturity and dysfunction of β cells in islet organoids. However, the authenticity and maturity of in vitro progenitors preceding β cells and the fidelity of the islet organoid development process compared with bonafide human pancreas development remain unclear, which could reveal potential causes of the immaturity of in vitro β cells and offer insights for optimization strategies.
