全部
logo

TMEM249-mediated sperm hyperactivation is required for mouse fertility

Rapid Communications

TMEM249-mediated sperm hyperactivation is required for mouse fertility

Wang Xiuge
Wei Xiao chao
Gao Yaping
Yang Chunhong
Jiang Qiang
Xiao Yao
Wang Jinpeng
Zhang Yaran
Ju Zhihua
Huang Jinming
Genes & Diseases第13卷, 第1期纸质出版 2026-01-01在线发表 2025-02-18
16300

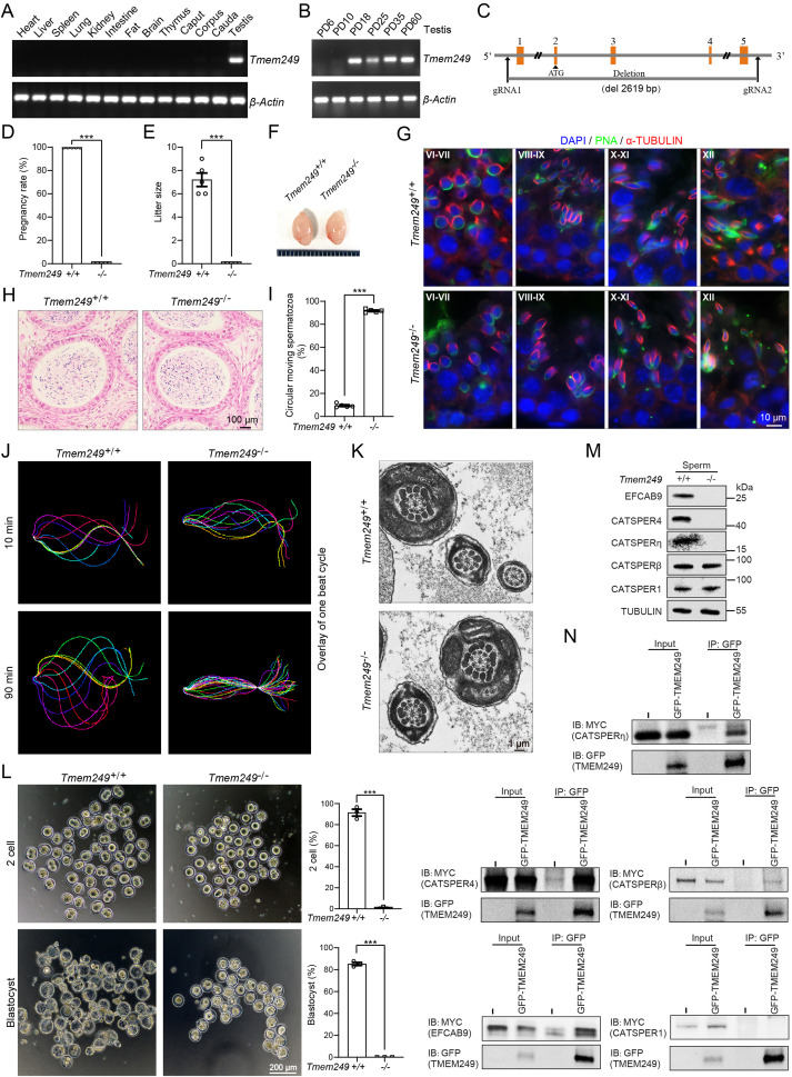
Fertilization is a fundamental biological phenomenon essential for the initiation of new life. This process encompasses sperm hyperactivation, acrosome reaction, and sperm–egg fusion, all of which are intricately controlled by Ca2+ signaling.1 The cation channel CatSper, predominantly situated in the flagellar region of mature sperm, plays a pivotal role in mediating various Ca2+-dependent physiological events crucial for sperm activation and fertility.2 In animals, the motility of sperm plays a vital role in determining reproductive efficiency and overall productivity. Sperm must undergo changes in the female to fertilize eggs, including hyperactivated motility in the tail, triggered by calcium ions entering through CatSper protein.3 In hyperactivation, sperm tail movement shifts from fast and symmetrical to slow and asymmetrical. Recent findings suggest that the transmembrane protein 249 (TMEM249) may serve as an additional component of CatSper.4

pic