
Identification of POLQ as a chromosomal instability-associated biomarker for hepatocellular carcinoma


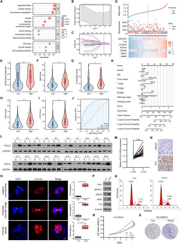
Chromosomal instability (CIN) drives cancer development by causing the accumulation of significant gains, losses, and rearrangements of DNA, although the degree to which this impact relies on DNA damage is uncertain in terms of mechanisms and key molecules. Nevertheless, a structured system for evaluating various forms of CIN and their impact on hepatocellular carcinoma (HCC) is lacking. Here we evaluated CIN as a hallmark of HCC with LASSO risk prognostic model. Our framework figured out that DNA polymerase theta (POLQ) facilitated CIN in HCC and exhibited higher levels of expression in HCC compared with normal tissues. Moreover, the increased POLQ expression was closely linked to the poor prognosis of patients with HCC. This biomarker indicates a negative outlook, worsening the irregularities in spindle formation, chromosomes, and chromosome bridges, elevating the protein levels of key spindle assembly checkpoint components, and promoting the cell cycle and proliferation of HCC cells. Our results demonstrate an excellent diagnostic model in distinguishing CIN in HCC, and the POLQ promoted CIN and could guide the clinical diagnosis, prognosis, and therapy in HCC. The findings could offer fresh perspectives on tailored therapy for HCC and improve the prognosis of HCC patients.
