全部
logo

Synergistic anti-tumor activity of ciclopirox olamine and metformin in triple-negative breast cancer

Rapid Communications

Synergistic anti-tumor activity of ciclopirox olamine and metformin in triple-negative breast cancer

Wu Yakun
Lyu Hui
Tan Congcong
Larsen Margaret E.
Tang Shou-Ching
Huang Shile
Liu Bolin
Genes & Diseases第13卷, 第2期纸质出版 2026-03-01在线发表 2025-01-22
18300

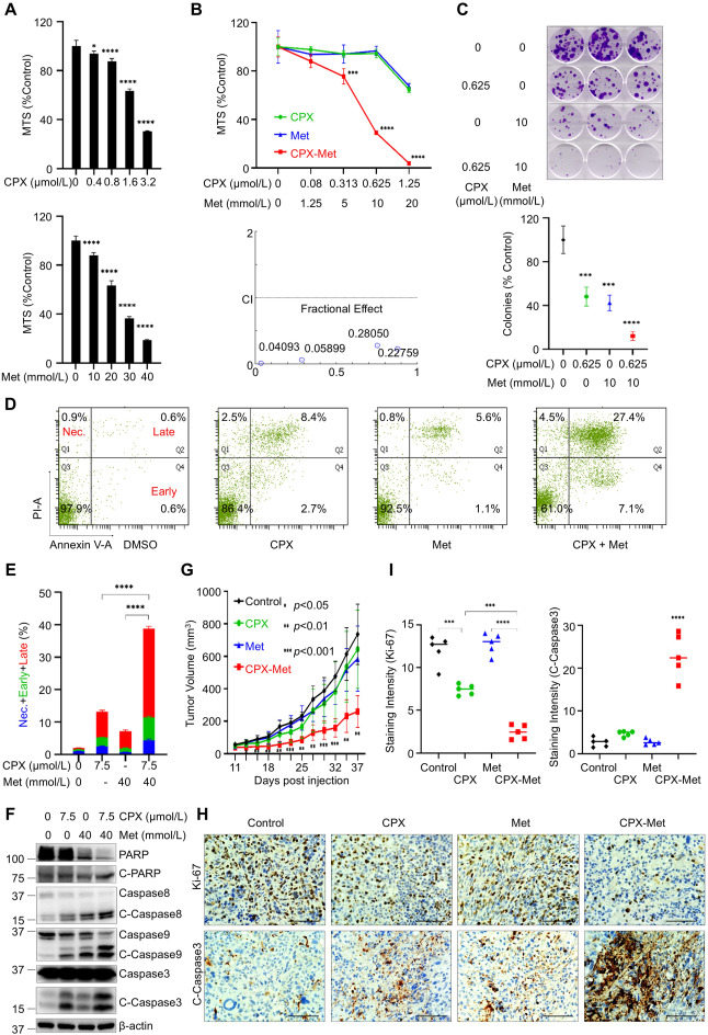
Triple-negative breast cancer (TNBC) represents a challenging subtype of breast cancer. High heterogeneity and lack of effective targeted therapies leave TNBC treatment a big challenge.1 However, repurposing existing drugs clinically proven to be safe and have low or no side effects is a potential choice.2 Recent research has also highlighted the potential benefits of combining pharmacological agents to enhance therapeutic outcomes.3 Studies show that ciclopirox olamine (CPX), an off-patent anti-fungal drug, and metformin (Met), a safe and first-line drug for treating type II diabetes, both can activate the apoptotic pathways. However, whether the combinations would exert potent anti-tumor activity against TNBC remains unclear. Here, we investigated the combinatorial anti-tumor effects of CPX and Met on TNBC. Our studies uncovered a synergistic impact of CPX in combination with Met, which resulted in a more profound inhibition of TNBC cell proliferation and a significantly enhanced apoptosis. The combinations activate both intrinsic and extrinsic apoptotic pathways in a caspase-dependent manner. Moreover, in a TNBC-derived tumor xenograft model, the combination, as compared with a single agent, potently suppressed tumor growth. Collectively, we demonstrate that the combinations of CPX and Met exhibit synergistic anti-tumor activity against TNBC in vitro and in vivo.

pic