全部
logo

Establishment and characterization of an induced pluripotent stem cell line from a Japanese cystic fibrosis patient with homozygous 1540del10 CFTR mutation

Rapid Communications

Establishment and characterization of an induced pluripotent stem cell line from a Japanese cystic fibrosis patient with homozygous 1540del10 CFTR mutation

Okumura Hitoshi
Hayashi Mikio
Yamashita Hiromi
Hattori Fumiyuki
Genes & Diseases第12卷, 第5期纸质出版 2025-09-01在线发表 2024-12-25
4800

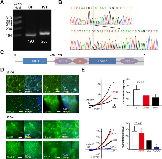
Cystic fibrosis (CF) is an autosomal recessive genetic disorder caused by mutations in the CF transmembrane conductance regulator (CFTR) gene.

pic