
CTGF/CCN2 promotes the proliferation of human osteosarcoma cells via cross-talking with the stromal CXCL12/CXCR4-AKT-avb3 signaling axis in tumor microenvironment


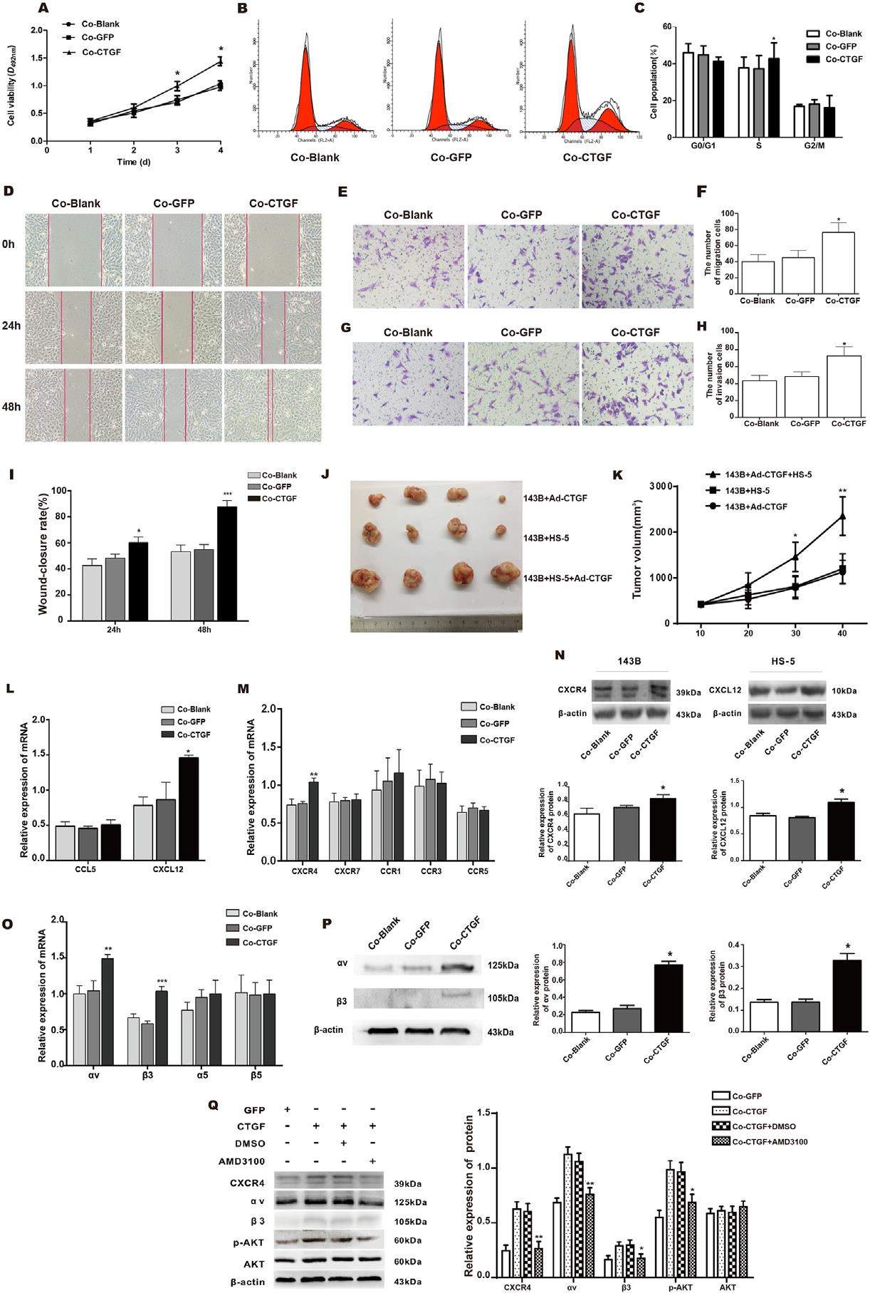
Osteosarcoma (OS) is the most common histological form of primary bone cancer in childhood cancer and young adults. At present, OS is widely investigated because of the interaction between the tumor and bone microenvironment and the effect of such interaction on OS progression and metastasis. The connective tissue growth factor (CTGF), also known as cellular communication network factor 2 (CCN2), is a secreted extracellular matrix-associated protein. CTGF is as active as the regulators of signaling activities of several different pathways and an orchestrator of their cross-talk. Therefore, we conducted experiments to investigate the effects of CTGF on OS tumor progress and the cross-talk with stromal cells in the tumor microenvironment.
