
Echinatin inhibits tumor growth and synergizes with chemotherapeutic agents against human bladder cancer cells by activating p38 and suppressing Wnt/β-catenin pathways


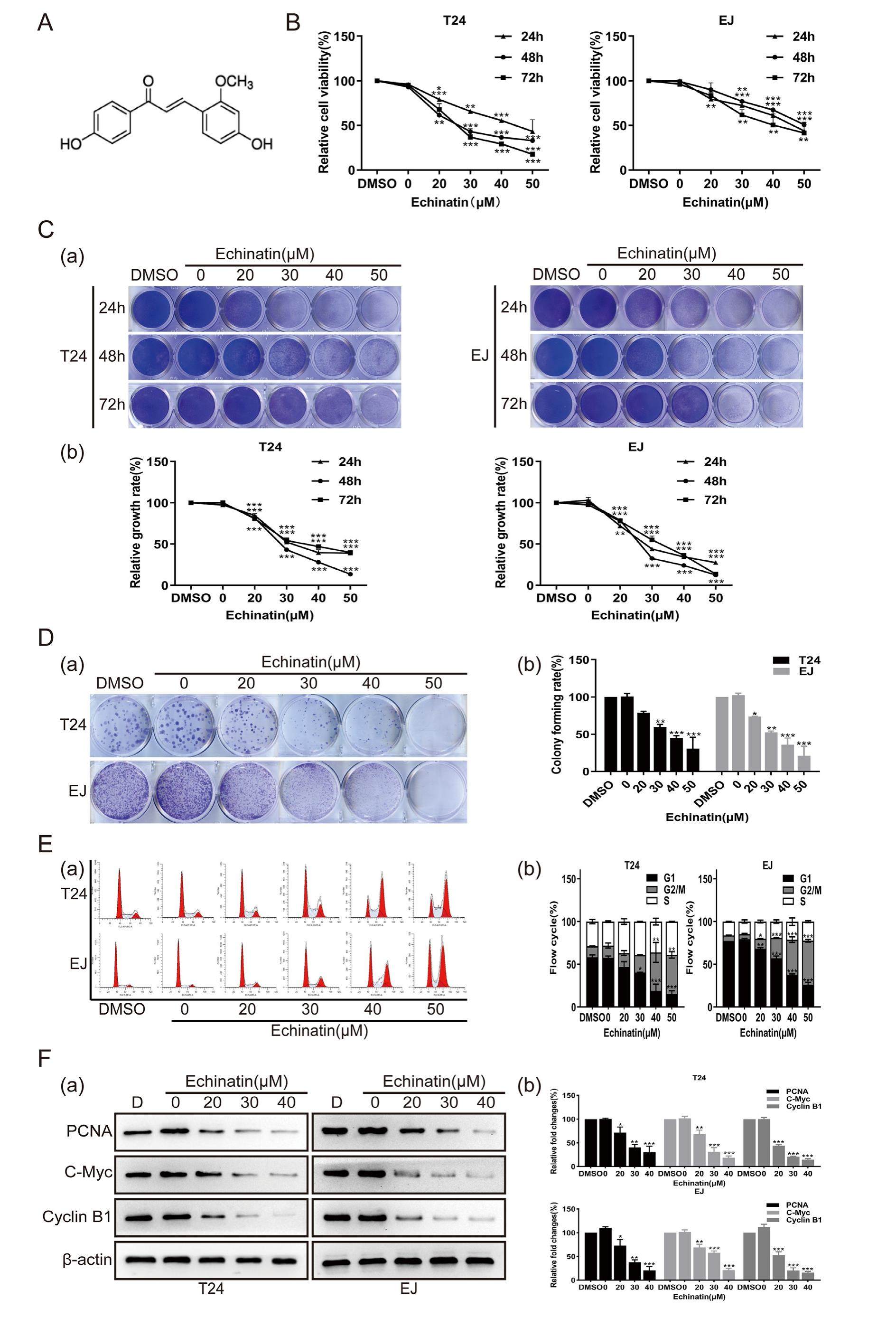
Bladder cancer (BC) is one of the most common malignant tumors in the urinary system. Due to the poor prognosis and high mortality rate of the disease, it is urgent to develop new drugs with high efficacy and low toxicity to treat BC. Echinatin (Ecn) is a bioactive naturalflavonoid oflicorice that has attracted special attention for its promising anti-tumor potential. Herein, we explored the inhibitory effects of Echinatin on BC cells and probed the possible molecular mechanism. We found that Ecnin vitro inhibited the proliferation, migration, and invasion, arrested the cell cycle at the G2/M phase, and promoted apoptosis in BC cells. Besides, Ecn had no notable cytotoxicity towards human normal cells. We subsequently confirmed that Ecn restrained xenograft tumor growth and metastasis of BC cells in vivo. Mechanistically, Ecn activated the p38 signaling pathway but inactivated the Wnt/β-catenin signaling pathway, while over-expression of β-catenin and the p38 inhibitor both attenuated the inhibitory effects of Ecn on BC cells. Remarkably, Ecn combined with cisplatin (DDP) or gemcitabine (Gem) had synergistic inhibitory effects on BC cells. In summary, our results validate that Ecn inhibits the tumor growth of human BC cells via p38 and Wnt/β-catenin signaling pathways. More meaningfully, our results suggest a potential strategy to enhance DDP-or Gem-induced inhibitory effects on BC cells by combining with Ecn.
