全部
logo

Targeting MDK alleviates bone loss via dual regulation of osteogenic differentiation and inflammatory cytokine expression

Review Articles

Targeting MDK alleviates bone loss via dual regulation of osteogenic differentiation and inflammatory cytokine expression

Ruze Xieyidai
Hu Yutong
Wang Xiongyi
Lai Houfu
Zhang Ruizhi
Pan Sheng
Zhang Jiajun
Wang Yike
Yun Simin
Xu Ying
Li Junjie
Xu Youjia
Genes & Diseases第13卷, 第3期纸质出版 2026-05-01在线发表 2025-11-10
300

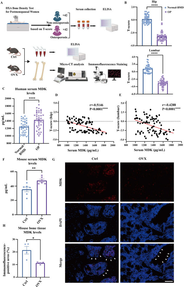
Growth factors are bioactive molecules that play crucial roles in regulating growth, development, and disease processes, both locally and systemically. Identifying growth factors involved in bone homeostasis and targeting them is a key strategy for treating bone metabolic diseases. In this study, we observed significantly elevated serum levels of midkine (MDK) in patients with postmenopausal osteoporosis and in ovariectomized mice, based on clinical data and animal experiments. We also identified a negative correlation between MDK levels and bone mineral density. The small molecule inhibitor of MDK, iMDK, effectively mitigated estrogen deficiency-induced bone loss by promoting bone formation and inhibiting inflammatory factors. Our in vitro experiments further revealed that recombinant MDK protein dose-dependently inhibited osteogenic differentiation. Transcriptome analysis showed that recombinant MDK protein affected osteogenic differentiation through the PI3K/AKT signaling pathway. Additionally, it increased the expression of inflammatory cytokines, including IL-6, TNF-α, and IL-1β, via the NF-κB signaling pathway. These findings suggest that MDK could serve as a novel therapeutic target for postmenopausal osteoporosis, and that iMDK may be a promising therapeutic candidate.

pic
Growth factorsInflammatorycytokinesMDKOsteoblastTargeted therapy